Ir para o conteúdo IDEAS Ir para o menu IDEAS Ir para a busca no site IDEAS Ir para o rodapé IDEAS
  • International
  • Acessibilidade
  • Sítios da UFSM
  • Área restrita

Aviso de Conectividade Saber Mais

Início do conteúdo

Comece por Aqui

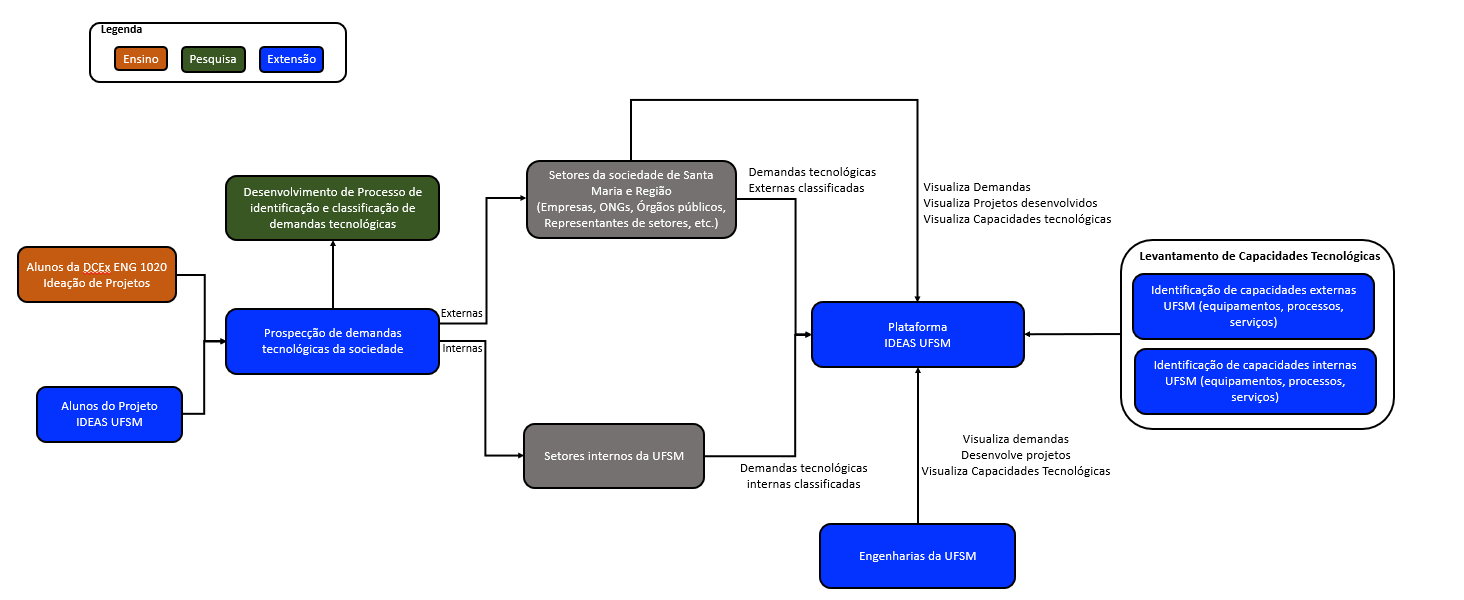
Instruções básicas de uso da Plataforma IDEAS UFSM

Se você é do quadro de servidores da UFSM, você possui uma demanda INTERNA.
Se você é externo à UFSM, você possui uma demanda EXTERNA.

O registro de sua demanda tecnológica na plataforma IDEAS-TEC UFSM serve como uma vitrine para os pesquisadores. Embora a inserção da demanda não garanta uma solução imediata, ela aumenta a visibilidade da necessidade perante a comunidade acadêmica e pode inspirar o desenvolvimento de novos projetos interdisciplinares. Esta abordagem busca fomentar uma interação dialógica, onde ideias e soluções possam emergir a partir da colaboração mútua entre demandantes e grupos de pesquisa e extensão.

instrucoes