Nesta edição do PET Redação iremos apresentar a base para a utilização do software de criação 3D, Blender. Este software permite criar modelos para jogos, animações, entre várias outras coisas relacionadas a modelagem 3D.
Para quem se interessar e não possuir o Blender instalado, basta procura-lo no Google e baixa-lo no site. Ele possui versões para Windows, macOS e Linux. Desta vez estarei utilizando a versão para Windows.
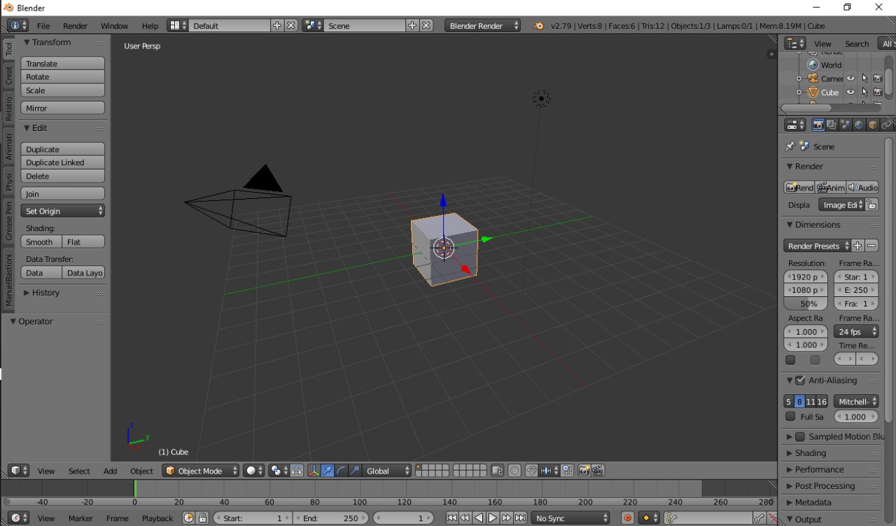
Então, após instalar e iniciar o software veremos…

(Você deve pensar: Oh meu Deus! São tantas coisas…)
(CALMA!!) À primeira vista pode parecer muita coisa (e realmente é), mas aqui estaremos explicando o básico.
![]()
| 1 | 2 | 3 | 3.1 | 3.2 | 3.3 |
MENUS:
- Mudar o tipo de “interação” com o objeto (Object Mode, Edit Mode, …)
- Mudar o tipo de visualização do objeto (Solid, Texture, Wirefreme, …)
- Selecionar o tipo de transformação que deseja fazer no objeto (3.1 – Mover, 3.2 – Girar, 3.3 – Alterar a escala)

Neste menu, podemos visualizar todos os objetos que estão dispostos na cena.

Aqui podemos ver os valores das transformações do objeto (também podemos edita-las)

Aqui é o local onde adicionamos modificadores ao nosso objeto (mas isso falaremos mais para frente)
– Apertando a tecla TAB e, entrando no Edit Mode, aparecem três novas opções:
Esta serve para definir o modo de seleção entre VÉRTICE, ARESTA e FACE.
OBS.: Para selecionarmos qualquer coisa no Blender utilizamos o botão direito do mouse.
CONTROLANDO A CÂMERA:
Clicando no SCROLL do mouse e arrastando, movimentamos a câmera. Girando o SCROLL, alteramos o zoom. Também podemos utilizar os números do numpad para posicionar a câmera em pontos específicos (definidos pelo Blender).
OBS.: A tecla 5 do numpad serve para alterar entre visualização 2D e 3D.
COMEÇANDO A MODELAGEM:
Utilizando a tecla “ / “ do numpad, podemos focar no objeto em que estamos trabalhando, deixando os demais objetos da cena invisíveis.
Abaixo, as ferramentas mais úteis do Blender para modelar e suas respectivas teclas de atalho:
Ferramenta de extrusão – E
Com a face/aresta/vértice desejado selecionado, clicando na tecla E, o Blender irá criar uma extrusão naquele ponto. E clicando Enter, irá aplicar a extrusão.


Ferramenta de inserir uma nova face em uma existente – I
Com uma face selecionada, clicar na tecla I irá criar uma nova face (menor ou do mesmo tamanho que a original). Clicar na tecla Enter irá aplicar a modificação.

Ferramenta de escala – S
Com uma face selecionada, clicar na tecla S, irá alterar a escala da face selecionada. Clicar na tecla Enter irá aplicar a modificação.

Ferramenta de inserir face/aresta entre dois pontos selecionados – F
Com dois ou mais vértices/arestas selecionadas, clicar na tecla F irá criar uma nova face ligando estes pontos.

OBS.: Para selecionar múltiplos vértices/faces/arestas basta segura Shift e clicar com o botão direito do mouse sobre o que deseja selecionar
Ferramenta de corte em loop – Ctrl + R
Apertando Ctrl + R irá aparecer uma linha que circunda o objeto. Clicando com o botão esquerdo do mouse, você irá posicionar a linha (na vertical ou horizontal) e então poderá move-la para a posição que desejar e pronto, o objeto será cortado naquela linha.

Ferramenta de duplicar – Shift + D
Como o nome sugere, essa ferramenta serve para duplicar as áreas selecionadas, sejam elas fases, vértices ou arestas. O mais interessante desta ferramenta é que, no Edit Mode, caso você duplique alguma parte de seu objeto, ele continuará sendo um único objeto. Caso utilize essa ferramenta no Object Mode ele irá criar um novo objeto na cena.


Como podemos ver nas imagens, mesmo utilizando a ferramenta de duplicar, no menu ao lado continua mostrando somente um objeto.
Estas são algumas das ferramentas mais relevantes para modelagem 3D no Blender, claro, existem muitas outras ferramentas que o Blender disponibiliza para facilitar ou para fazer modelagens mais complexas.
Antes de finalizar iremos apresentar mais uma ferramenta do Blender que ajuda muito na modelagem, estes são os modificadores. Como mostrado anteriormente, cada objeto apresenta um menu de modificadores, clicando em Add Modifier irá abrir uma lista com muitos tipos diferentes de modificadores e cada um com uma função diferente. Mas aqui vamos nos focar no modificador Mirror.

O modificador Mirror, como o nome sugere, serve para espelhar o objeto, isso é muito útil caso esteja fazendo um objeto simétrico. Para adiciona-lo ao objeto basta clicar sobre ele. Esta janela irá aparecer, onde você pode configurar, na aba Axis, quais eixos você quer que sejam espelhados.
Duas coisa importantes, é sempre bom marcar a opção Clipping (gruda as partes espelhas) e marcar a opção que permite selecionar as partes espelhadas.
OBS.: Muito importante lembrar-se que, após concluir a modelagem é necessário aplicar os modificadores (clicando em Apply), isso evita que ocorram erros no futuro.
Finalizando, estas são algumas, das muitas ferramentas que o Blender possui. Com estas ferramentas você já pode desenvolver vários modelos em 3D sejam para jogos, animações ou demais. Agora é só soltar a imaginação e começar a modelar.
Uma coisa que não foi dita, foi que o Blender possui o próprio sistema para texturizar e animar seus modelos. Então, caso queira um minicurso sobre o assunto futuramente, ou tenha ficado com alguma dúvida, entre em contato com os petianos.
Muito obrigado por acompanhar mais uma edição do PET Redação!
Lucas Ziquinatti Piccini Nunes