Ir para o conteúdo CCSH Ir para o menu CCSH Ir para a busca no site CCSH Ir para o rodapé CCSH
  • International
  • Acessibilidade
  • Sítios da UFSM
  • Área restrita

Aviso de Conectividade Saber Mais

Início do conteúdo

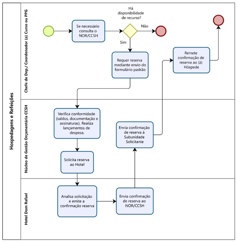
Hospedagens e refeições

São serviços de hospedagem e concessão de refeições, classificados como despesas de custeio, destinados a convidados, palestrantes, conferencistas, visitantes, membros externos de bancas, etc, prestados mediante contrato com os Hotéis Dom Rafael Business (Av. Nossa Sra. das Dores, 903) e Dom Rafael Premium (Rua Cel. Ernesto Beck, 1826). Ambos possuem café da manhã incluso no valor da hospedagem. No entanto, somente a unidade Business dispõe de refeições (almoços ou jantares).

Valores

Hospedagem Dom Rafael Business R$ 125,33
Refeição Dom Rafael Business R$ 55,95
Hospedagem Dom Rafael Premium R$ 209,00

Caso o (a) visitante externo esteja recebendo diárias integrais custeadas pela Administração Pública não é possível a concessão dos serviços de hospedagem e refeições sob risco de incidência de ilegalidade.   

Fluxo do Processo