Ir para o conteúdo CCSH Ir para o menu CCSH Ir para a busca no site CCSH Ir para o rodapé CCSH
  • International
  • Acessibilidade
  • Sítios da UFSM
  • Área restrita

Aviso de Conectividade Saber Mais

Início do conteúdo

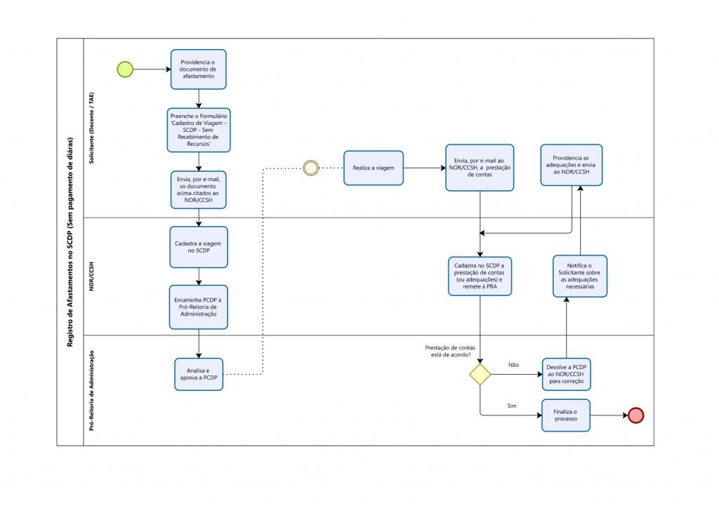
Registro no SCDP (sem recebimento de recurso)

Registro utilizado quando um servidor ou colaborador realiza um deslocamento oficial sem receber recursos financeiros para diárias ou passagens, conforme o art. 2º da Portaria nº 204, de 6 de fevereiro de 2020Ainda assim, a formalização da viagem no SCDP é indispensável para garantir controle administrativo, transparência e comprovação da participação em atividades institucionais.

Formulários e Documentos
Fluxo do Processo