Ir para o conteúdo CCSH Ir para o menu CCSH Ir para a busca no site CCSH Ir para o rodapé CCSH
  • International
  • Acessibilidade
  • Sítios da UFSM
  • Área restrita

Aviso de Conectividade Saber Mais

Início do conteúdo

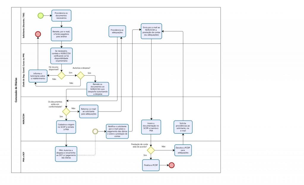
Diária

Utilizado para custear despesas de hospedagem, alimentação e outras necessidades do servidor durante viagens a serviço. A concessão ocorre conforme normas federais e critérios como destino, duração e função desempenhada. O SCDP assegura o registro, acompanhamento e prestação de contas, garantindo transparência na gestão dos recursos públicos.

Formulários e Documentos