Ir para o conteúdo CAL Ir para o menu CAL Ir para a busca no site CAL Ir para o rodapé CAL
  • International
  • Acessibilidade
  • Sítios da UFSM
  • Área restrita

Aviso de Conectividade Saber Mais

Início do conteúdo

Solicitação de aparelhos de ar-condicionado

Procedimento

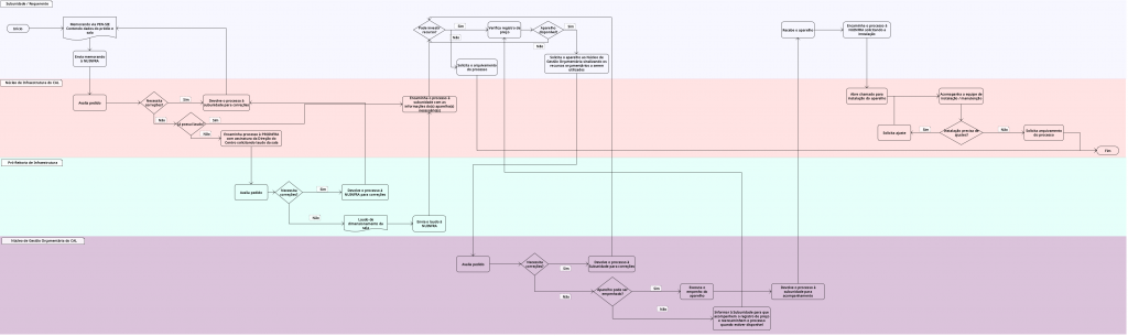
A solicitação de aparelhos de ar-condicionado novos para as dependências do Centro de Artes e Letras deve ser enviada, via PEN-SIE, com assinatura da chefia da subunidade requerente. Para informações sobre o procedimento completo, confira o arquivo.

Visualizar procedimento

Clique para baixar o procedimento completo atualizado

Fluxograma