
MINISTÉRIO DA EDUCAÇÃO
Aprovado pelos Pareceres 065/08 e 016/08 do CEPE
Alterada pela Resolução N. 017/2008
Revogada pela Resolução N. 006/2019
Vanete Maria Alberici
Anísio Dário Marramon Trindade
Marcelo Gabriel Ercolani
Andréia Machado dos Santos
Oscar Daniel Morales Mello
Maria Laci Moura Leal
André Luis Ramos Soares
Nara Vieira Ramos
Saul Fontoura da Silva
Representante do CAL: Ceres Helena Ziegler Bevilaqua
Representante do CCS: Rachel de Oliveira Rocha
Representante do CT: Aldo Brune Cardoso
Representante do CCNE: Ângela Pellegrin Ansuj
Representante do CCSH: Vitor Otávio Fernandes Biasoli
Representante do CEFD: Antonio Guilherme Schmitz Filho
Representante do CCR: José Osvaldo Jardim Filho
Representante do CE: Elisete Medianeira Tomazetti
Representante do CESNORS: Ewerton Wirbitzki da Silveira
Representante do HUSM: Maria Saleti Vogt
Representante da Coordenadoria do Ensino Médio: Antônio Carlos Mortari
Representante do CAL: Gilberto Fladimir Rodrigues Viana
Representante do CCS: Regina dos Santos Ávila
Representante do CT: Genes Ravazi lffarraguirre
Representante do CCNE: João Alfredo Carvalho Lopes
Representante do CCSH: Ivonisa Maria Castanho de Abreu
Representante do CEFD: Rafael Mortari
Representante do CCR: Clóvis Clenio Diesel Senger
Representante do CE: Liane Maria Mader
Representante do CESNORS: Ewerton Wirbitzki da Silveira
Representante do HUSM: Maria Saleti Vogt
Representante da Coordenadoria do Ensino Médio: Antônio Carlos Mortari
1. APRESENTAÇÃO... 01
2. ENTENDENDO AS FINALIDADES DA EXTENSÃO UNIVERSITÁRIA... 02
3. BREVE HISTÓRICO DA EXTENSÃO NO BRASIL... 04
4. O PLANO NACIONAL DE EXTENSÃO DAS UNIVERSIDADES PÚBLICAS... 06
5. À UNIVERSIDADE E AS TECNOLOGIAS SOCIAIS... 08
6. À EXTENSÃO NA UFSM... 11
6.1 Os Objetivos da Extensão... 15
6.2 As Áreas Temáticas de Extensão... 16
6.3 As Linhas de Extensão... 17
6.4 As Ações de Extensão... 20
6.5 Os Instrumentos de Avaliação das Ações de Extensão... 25
6.6 Extensão e Flexibilização Curricular... 27
6.7 O Registro das Ações de Extensão... 30
6.8 Fontes de Recursos e Bolsas de Extensão... 30
7. ESTRUTURAS DE APOIO À EXTENSÃO UNIVERSITÁRIA... 34
8. À NORMATIZAÇÃO DE EXTENSÃO NA UFSM... 39
9. PROPOSTA DE REGIMENTO INTERNO DA CÂMARA DE EXTENSÃO... 40
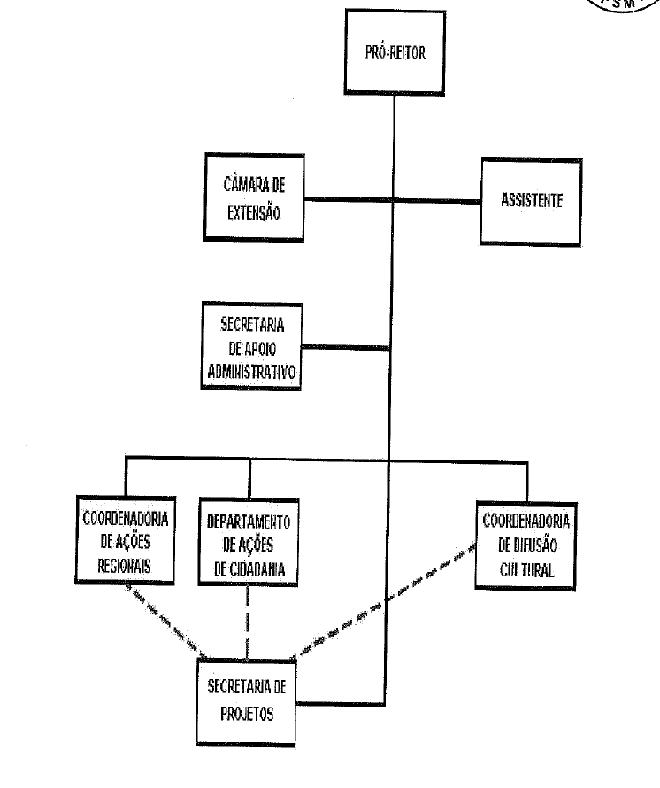
10. ORGANOGRAMA DA PRÓ-REITORIA DE EXTENSÃO DA UFSM... 44
À Política de Extensão da UFSM para o período de 2007-2009 é um instrumento sinalizador de propósitos que a instituição universitária publiciza, visando orientar seus recursos humanos na previsão, execução e avaliação de ações voltadas ao atendimento de demandas da Instituição e da Sociedade.
Sua concepção orienta-se pelos critérios da indissociabilidade das áreas do ensino, pesquisa e extensão, que objetiva proporcionar à Sociedade aportes de conhecimentos destinados a superar os entraves de seu desenvolvimento e/ou de complementaridade às suas necessidades cotidianas. Da mesma forma, numa mão dupla que se estabelece, recebe da Sociedade contribuições de suas vivências e experiências agregadas historicamente por seus membros.
Valoriza todas as contribuições agregadas pela história da Universidade ao longo da sua existência, bem como agrega novas contribuições que respeitam as particularidades de cada área de conhecimento da Instituição, além de reconhecer questões pontuais demandadas pela Sociedade. Por isso, considera como mérito todos os esforços da comunidade universitária para estender saberes e para realizar uma efetiva interação com as comunidades-alvo, priorizando ações voltadas à melhoria das condições de vida e bem-estar da população.
Nesse sentido, como parte de uma realidade maior que é a meta de reconhecimento público da Universidade plural, democrática e de qualidade, a área de extensão coloca-se como um canal institucional de diálogo com as demandas internas de sua comunidade e da Sociedade. Nesse intuito, necessita ter muito claro esse papel, devendo suas intenções de ação expressar os reais interesses da Instituição e da Sociedade.
Orientados substantivamente por tal política, aos atores institucionais cabem as tarefas de planejamento, registro, inserção e avaliação, que em última análise cumprirão a missão da Instituição.
Por fim, a operacionalização das ações de extensão deverá estar de acordo com as políticas internas de gestão da UFSM, seguindo, igualmente, políticas públicas de interesse geral da Sociedade.
A extensão universitária no cenário das instituições públicas federais e estaduais propugna a interação, parceirização e ações pró-ativas com a Sociedade. De acordo com a Política Nacional de Extensão, pactuada pelas Instituições Públicas de Ensino Superior do Brasil, embasada no Plano Nacional de Extensão emanado do FORPROEX, documento que define as diretrizes para a extensão universitária no país, a “Extensão Universitária é o processo educativo, cultural e científico que articula o Ensino e a Pesquisa de forma indissociável e viabiliza a relação transformadora entre Universidade e Sociedade”.
Entre as diretrizes da extensão universitária pública destacam-se:
- Impacto e transformação: ação transformadora visando atender interesses prioritários emanados pela Sociedade, consubstanciados em estratégias de desenvolvimento regional e afirmados através de políticas públicas.
- Interação dialógica: capacidade dos atores em atentar para o diálogo necessário a ser estabelecido entre Universidade-Sociedade, valorativo da troca de saberes e superador do discurso da hegemonia acadêmica, possibilitando a execução de ações que minorizem as desigualdades e as diversas formas de exclusão.
- Interdisciplinaridade: interação de modelos, conceitos, materiais analíticos e metodologias voltados a estruturar ações de impacto social.
- Indissociabilidade entre ensino-pesquisa-extensão: reconhecimento que o conhecimento produzido na academia deve ser apropriado pela Sociedade, assim como também pela comunidade interna da IES, no intuito precípuo da melhoria das suas condições estruturais, materiais e humanas, o que inclui o desafio da flexibilização curricular.
Igualmente, orienta-se pelos pressupostos da Lei N. 9.394 - Diretrizes e Bases da Educação Nacional, de 20 de Dezembro de 1996, que no seu Capítulo IV trata “Da Educação Superior”. Conforme o Art. 43, a educação superior tem por finalidade no que trata da “extensão universitária":
"IV - promover a divulgação de conhecimentos culturais, científicos e técnicos que constituem patrimônio da humanidade e comunicar o saber através do ensino, de publicações ou de outras formas de comunicação; [...]; VI - estimular o conhecimento dos problemas do mundo presente, em particular os nacionais e regionais, prestar serviços especializados à comunidade e estabelecer com esta uma relação de reciprocidade; VII - promover a extensão, aberta à participação da população, visando à difusão das conquistas e benefícios resultantes da criação cultural e da pesquisa científica e tecnológica geradas na instituição."
Conforme o estabelecido pelo Plano Nacional de Extensão (FORPROEX), “extensão universitária” deve ser entendida como:
"(...) processo educativo, cultural e científico que articula o Ensino e a Pesquisa de forma indissociável e viabiliza a relação transformadora entre Universidade e Sociedade."
A Extensão é uma via de mão-dupla, com trânsito assegurado à comunidade acadêmica, que encontrará, na sociedade, a oportunidade de elaboração da práxis de um conhecimento acadêmico. No retorno à Universidade, docentes e discentes trarão um aprendizado que, submetido à reflexão teórica, será acrescido àquele conhecimento. Esse fluxo, que estabelece a troca de saberes sistematizados, acadêmico e popular, terá como consequências a produção do conhecimento resultante do confronto com a realidade brasileira e regional, a democratização do conhecimento acadêmico e a participação efetiva da comunidade na atuação da Universidade.
Além de instrumentalizadora deste processo dialético de teoria/prática, a Extensão é um trabalho interdisciplinar que favorece a visão integrada do social.
De acordo com o Diagnóstico da Extensão Universitária divulgado pelo FORPROEX em outubro de 2006, as principais clientelas atendidas pelo sistema universitário brasileiro público são grupos comunitários, instituições de ensino públicas, empresas privadas, ONGs e OSCIPs. Já entre os segmentos destaca-se o trabalho com adolescentes e crianças, seguido de mulheres e idosos, e as áreas temáticas da Educação e Saúde apresentam o maior número de ações.
Conforme o estudo intitulado “Extensão Universitária: Organização e Sistematização”, editado em 2007 pelo Fórum Nacional de Pró-Reitores de Extensão das Universidades Públicas Brasileiras (FORPROEX)(¹) , os primeiros registros oficiais sobre Extensão Universitária apareceram no Estatuto da Universidade Brasileira de 1931, e na Lei de Diretrizes e Bases da Educação de 1961, centrados na modalidade de conhecimentos e assistência.
No início da década de 1960 os estudantes promoveram discussões político-ideológicas que abordavam o caráter assistencialista das ações universitárias na comunidade. Após 1964, as atividades do Projeto Rondon deram nova conotação a tais ações, caracterizadas como serviço voluntário ao Estado, porém eximindo a Universidade de seu papel problematizador e criativo no contexto das questões político-sociais do Brasil. Exemplo disso aconteceu com a criação dos Centros Rurais Universitários de Treinamento e Ação Comunitária (CRUTAC), que expressava a intenção governamental de estabelecer modelos desenvolvimentistas e tecnicistas(²) .
Com a reforma Universitária de 1968 a Extensão tornou-se obrigatória em todos os estabelecimentos de ensino superior e nas universidades, caracterizada como cursos e serviços especiais estendidos à comunidade.
Durante os anos da década de 1980, passou a ser discutido um novo paradigma para a Universidade Brasileira na sua área de atuação extensionista, centrado na relação Instituição-Sociedade. Então, em 1987, em reunião na Universidade de Brasília (UNB), foi criado o Fórum Nacional de Pró-Reitores de Extensão das Universidades Públicas Brasileiras, coletivo que passou a coordenar as estratégias de ação e atuar propositivamente na organização da área no cenário nacional.
Do assistencialismo passou-se ao questionamento das ações desenvolvidas pela extensão, de função inerente à universidade, a extensão começou a ser percebida como um processo que articula o ensino e a pesquisa, organizando e assessorando os movimentos sociais que estavam surgindo.
Afora os anos iniciais, em que história da extensão nas universidades brasileiras foi apenas um apêndice da visão assistencialista de políticas públicas do Estado Brasileiro, apoiando suas ações como agência autárquica — “Universidade Pública” — sem autonomia, tal visão modificou-se bastante nas últimas duas décadas.
Assim, a partir de 1988 as articulações da extensão universitárias no Brasil têm sido pautadas pelas deliberações do FORPROEX, que através de um Plano Nacional tem orientado as IFES nas suas ações extensionistas.
(¹) Organizado por Edison José Corrêa, sob a Coordenação Nacional do FORPROEX. Belo Horizonte: Coopmed, 2007.
(²) Conforme o texto “Indissociabilidade ensino-pesquisa-extensão e a flexibilização curricular: uma visão da extensão”. FORPROEX. Porto Alegre:UFRGS; Brasília: MEC/SESu, 2006.
O “Plano Nacional de Extensão Universitária” foi elaborado pelo Fórum de Pró-Reitores de Extensão das Universidades Públicas Brasileiras e pela Secretaria de Educação Superior do Ministério da Educação e do Desporto no ano de 1998(³), como estratégia de uniformização de procedimentos básicos e de compreensão da “extensão” no cenário nacional, contudo, respeitando e reconhecendo as particularidades de cada Universidade e sua área de ação.
Em sua concepção mais ampliada, procurou refletir intenções do compromisso da universidade pública “com a transformação da sociedade brasileira em direção à justiça, à solidariedade e à democracia”. Para tanto, foram estabelecidos princípios básicos, que estão presentes na plataforma política da extensão universitária desde 1987.
Visam esses princípios que as universidades públicas brasileiras assumam, de modo mais veemente, posições voltadas para os interesses e necessidades da maioria da população. Entre eles destacam-se:
- a ciência, a arte e a tecnologia devem alicerçar-se nas prioridades do local, da região, do país;
- a universidade não pode se imaginar proprietária de um saber pronto e acabado, que vai ser oferecido à sociedade, mas, ao contrário, exatamente porque participa dessa sociedade, a instituição deve estar sensível a seus problemas e apelos, quer através dos grupos sociais com os quais interage, quer através das questões que surgem de suas atividades próprias de ensino, pesquisa e extensão;
- a universidade deve participar dos movimentos sociais, priorizando ações que visem à superação das atuais condições de desigualdade e exclusão existentes no Brasil;
- a ação cidadã das universidades não pode prescindir da efetiva difusão dos saberes nelas produzidos, de tal forma que as populações cujos problemas tornam-se objeto da pesquisa acadêmica sejam também consideradas sujeito desse conhecimento, tendo, portanto, pleno direito de acesso às informações resultantes dessas pesquisas;
- a prestação de serviços deve ser produto de interesse acadêmico, científico, filosófico, tecnológico e artístico do ensino, pesquisa e extensão, devendo ser encarada como um trabalho social, ou seja, ação deliberada que se constitui a partir da realidade e sobre a realidade objetiva, produzindo conhecimentos que visem à transformação social;
- a atuação junto ao sistema de ensino público deve se constituir em uma das diretrizes prioritárias para o fortalecimento da educação básica através de contribuições técnico-científicas e colaboração na construção e difusão dos valores da cidadania.
O Plano tem ainda como importância e significação:
- a possibilidade de dar unidade nacional aos programas temáticos, que já se desenvolvem em diferentes universidades brasileiras;
- a garantia de recursos financeiros destinados à execução de políticas públicas correlatas, viabilizando a continuidade dos referidos programas;
- o reconhecimento, pelo poder público, de que a extensão universitária não se coloca apenas como uma atividade acadêmica, mas como uma concepção de universidade cidadã;
- a viabilidade de interferir na solução dos grandes problemas sociais existentes no país.
(³) Documento editado pelo FORPROEX, atualizado no ano de 2000.
Tecnologia Social (TS) é definida pela rede de Tecnologia Social (RTS)(4), como “produtos, técnicas e/ou metodologias reaplicáveis, desenvolvidas na interação com a comunidade e que representem efetivas soluções de transformação social(5).
Como as Universidades brasileiras ajudaram a construir esse conceito, fruto de diferentes experiências das instituições parceiras, e realidade muito próxima das instituições de ensino superior que possuem histórico extensionista, as TS passam a ser vislumbradas como forma de intervenção social inovadora.
Isso inclui novas formas de participação na construção do conhecimento, ou seja, da produção científica e tecnológica como alternativa para o desenvolvimento humano, viabilizando soluções para questões variadas. Assim, a TS como plano conceitual é desafiada a alcançar um plano material, isto é, promover soluções sociais de melhoria das condições de existência da população, em especial daquelas parcelas ditas não incluídas.
Evitando seguir a praxe da visão tradicional da ciência, como produtora de “tecnologia convencional", as TS visam incorporar valores e interesses das experiências dos seus mais diferentes atores para a transformação social, aprofundando o debate e propondo encaminhamentos, inclusive resolutivos, neutralizando os efeitos do modelo contemporâneo tradicional de progresso sócioeconômico.
Um dos focos das TS, até porque é um campo recente de debates e ação, vem a ser a discussão, construção e a implantação (com aporte metodológico) de políticas públicas de geração de trabalho e renda. Por isso, objetiva, através dos esforços coletivos entre instituições públicas e privadas, incluindo-se entre elas as Universidades, a construção de modelos de desenvolvimento inclusivo. Modelos que considerem as variáveis e dimensões dos setores econômico, social, ambiental e político, demarcados pela idéia de sustentabilidade, e que tenham caráter emancipatório, isto é, não paternalista ou assistencialista. Como consta no texto - “Tecnologia Social e geração de trabalho e renda”:
Não se gera trabalho, apenas renda, por isso não se propicia a desejada emancipação. Caso não se promova a TS, não se gerará trabalho sustentável, apenas renda. E, por isso, além de não se propiciar a desejada emancipação, se estará comprometendo a própria manutenção das políticas e promovendo ações meramente compensatórias(6).
Então, é fundamental que no caso da extensão universitária as TS sejam compreendidas e concebidas como nova forma de obtenção de soluções tecnológicas, em que a produção do conhecimento contemple também a participação dos beneficiados, ou seja, os diferentes empreendedores, os quais devem ser preferencialmente os trabalhadores e os micros empresários. Também, que sejam consideradas as potencialidades desses parceiros e as necessidades de cada local, ou seja, as especificidades de cada população parceira e seus espaços de ação.
Nesse sentido, a participação dos parceiros é considerada fundamental até mesmo no processo de concepção da TS. Caso contrário, o modelo tradicional de produção científica e tecnológica continuará a gerar exclusão e concentração de benefícios para um menor número de pessoas.
Portanto, as TS constituem-se em novo desafio de ação na extensão universitária, em especial no tratamento urgente das Políticas Públicas(7), e por isso devem ser amplamente debatidas no contexto da UFSM, como prioridade institucional para os próximos anos. Assim, como metas da política de extensão para as TS, a UFSM pretende:
1) A discussão e difusão desta nova visão de tecnologia, visando o seu desenvolvimento nas diferentes áreas temáticas de extensão.
2) A implantação na Instituição de um projeto piloto de Incubadora de Projetos e Empreendimentos Sociais, como instituição que desempenha o papel de articuladora na Rede de Tecnologias Sociais e que se vale dos aportes metodológicos das TS, a ser materializado pelas unidades universitárias e estendido para os parceiros sociais interessados.
3) A participação efetiva e periódica da Instituição nos eventos promovidos RTS, como membro reaplicador de TS.
(4) Organização criada em Brasília no dia 14 de abril de 2005, que constitui uma Rede de instituições públicas e privadas, contando atualmente com mais de 430 integrantes, incluindo-se entre eles Universidades (inclusive a UFSM) e o Fórum Nacional de Pró-Reitores de Extensão das Universidades Públicas Brasileiras. Maiores informações ver no endereço: www.rts.org.br.
(5) Anais do 1º Fórum Nacional da RTS, Salvador, 2006. Disponível no endereço wwmw.rts.org.br.
(6) Idem
(7) Politicas públicas são atos, decisões, deliberações governamentais, normas em diferentes áreas que influenciam a vida dos cidadãos. São atos do governo e o que eles provocam na sociedade. Mais recentemente, a partir da década de 1990, com o processo de democratização em consolidação, as politicas públicas fazem parte dos projetos eleitorais de partidos e coligações, que são expressos em programas de governo e no exercício de mandatos. Assim, cada agência governamental (Ministérios, Secretarias. etc.) estabelece as “políticas” de acordo com a sua esfera de atuação, respeitando pelo menos minimamente o programa partidário e priorizando as necessidades ou aspirações sociais. Noutros tempos, isso era visto como paternalismo e assistencialismo. Agora, pelo maior grau de mobilização popular e das entidades representativas dos setores populares, há uma pressão aos agentes públicos para investimentos pontuais em áreas como saúde, educação, cultura, trabalho, assistência social, assuntos difusos (meio ambiente, gênero, diversidade, etc). Portanto, existe a ação do governo, especialmente naquilo que ficou convencionado como políticas afirmativas, em muitos setores nunca antes priorizados (como são os temas atuais sobre exclusão, inclusão, cotas, violência contra a mulher, trabalho infantil, prostituição, etc), mas, também, como atitude organizada e propositiva da Sociedade, em seus diferentes interesses, para que o Estado, através do governo, gere alternativas de solução de demandas.
A visão integral de “universidade” na contemporaneidade inclui o potencial de saber e a capacidade de ação dos seus recursos humanos, decorrendo disto a produção científica e tecnológica, bem como estruturas físicas adequadas aos processos de trabalho e atuação. Porém, essa “universidade” somente se justifica se considerados os seus fins, os quais, em resumo, tratam da produção de conhecimentos como aporte ao desenvolvimento humano, voltados a uma permanente interação pró-ativa com a Sociedade, em suas diferentes esferas, ou seja, local, regional, nacional e países com potencialidade de problematizar a realidade de inserção da UFSM.
Seguindo-se a ótica de Pierre Bourdieu(8), a “universidade” pode ser vista como um “campo” de saber, aonde interagem diversos conhecimentos e ações humanas. Mas, nela, também, se pode observar a tentativa de atualizar a vivência de uma comunidade universitária, na qual a conformação do espaço de convívio tem uma importância fundamental para a consecução de um projeto comum: integrar a terra, o homem e a educação(9).
Para alcançar esse objetivo, a concepção fundadora da UFSM incluiu também a convivência extramuros, tanto no sentido de uma integração das atividades acadêmicas de ensino e pesquisa com outras comunidades universitárias do país e do mundo, quanto no de manter um relacionamento efetivo com as comunidades leigas da sua região.
Visando à integração maior entre a universidade e o meio onde está inserida, foi pensada a universidade como sendo a base para o desenvolvimento de sua região geo-educacional. Ficou definida, então, sua vocação como uma universidade comprometida com a realidade social da qual faz parte, propondo-se a manter, produzir e renovar conhecimentos, proporcionando educação formativa e permanente à população.
A zona de abrangência da UFSM incluiu, inicialmente, 104 localidades em 1962, com alunos provenientes de 90 municípios gaúchos, além de treze estados brasileiros e de seis outros países. Em 1972 já compreendia 124 municípios gaúchos, acolhendo também alunos provenientes de 12 estados da federação e de sete países, sendo cinco latino-americanos e dois europeus. Atualmente, sua área de abrangência atinge 90% dos municípios gaúchos e praticamente todos os estados da federação, além de receber alunos de vários países.
Após sete anos de funcionamento os compromissos da Universidade foram ampliados, o que se deu através da proposta de “Multiversidade”. Esta proposta proporcionou a criação de cursos fora da sede, a partir dos campi múltiplos, do que resultou a criação de 22 cursos superiores em 12 cidades gaúchas consideradas pólos, entre mais de 100 cidades da sua área geo-educacional, além de manter extensões de nível médio em outras três cidades.
As extensões da UFSM estavam situadas nas cidades de Alegrete, Bagé, Cruz Alta, Frederico Westphalen, Iraí, Jaguari, Santa Cruz do Sul, Santa Rosa, Santana do Livramento, Santiago, Santo Ângelo, São Borja, São Gabriel, São Vicente do Sul e Três de Maio, todas localizadas no Rio Grande do Sul.
Com base em sua experiência nessas comunidades aconteceu a participação de alunos e professores na “Operação UFSM” e, posteriormente, no Projeto Rondon. Desta forma, em 1969, foi implantado o primeiro Campus Avançado de uma universidade brasileira na Amazônia, situada em Boa Vista, Roraima, o qual constituiu na décima terceira extensão da UFSM. Essa experiência bem sucedida, no decorrer da década de 1980, deu origem à atual Universidade Federal de Roraima.
Evidenciou-se, com essa iniciativa, uma tendência em localizar os estudos e as soluções e descentralizar as ações da Universidade, o que se deu através da implantação dos “campi fora de sede”, locais onde eram realizados estudos a partir de critérios baseados no solo, nas principais culturas e na ocupação profissional dos habitantes da cidade/região.
Entre os anos de 1973 e 1975 foram reconhecidas pelo Conselho Federal de Educação (CFE) dez extensões da UFSM, as quais deram origem a muitas instituições de ensino superior, no modelo de comunitárias. Essas, ao se desligarem da UFSM guardaram muitas propostas do seu pensamento fundador.
Nas décadas de 1980 e 1990 a UFSM redirecionou suas ações extensionistas para o atendimento das demandas locais e regionais, em função da contingência de recursos e da necessidade de apoiar diferentes comunidades rurais e urbanas. Isso se deveu principalmente pelos reflexos da terceira revolução tecnológica, período em que as atualizações de ordem técnica eram céleres e complexas. Período de progresso, mas também de avanço da exclusão social, como se deu com o êxodo rural, decorrendo disso inúmeros problemas urbanos de difícil equalização.
Seguindo o cenário nacional, de articulação na área de extensão entre as universidades, a partir da criação do Fórum Nacional de Pró-Reitores de Extensão das Universidades Públicas Brasileiras em 1987, o novo referencial de atuação priorizou um maior envolvimento social, difundindo os produtos do conhecimento acadêmico para contribuir na transformação da realidade.
Essa nova perspectiva pautou-se em encontrar soluções através da pesquisa básica e aplicada, ligada às estratégias de ensino, voltadas a realimentar o processo de ensino-aprendizagem e considerando-se a realidade concreta do cotidiano social. Daí que, a extensão passou a ser o canal de relação direta entre o contexto universitário e a sociedade, negando qualquer tipo de relação assistencialista, mas propondo-se a uma prática acadêmica de reafirmação do compromisso com a promoção e garantia dos valores democráticos, de igualdade e desenvolvimento social, garantidores do atendimento das demandas da população. Nesse período foi dado grande incentivo ao fortalecimento da Educação Básica, para atender ao processo de construção e difusão dos valores da cidadania.
No seu espaço específico de atuação, a partir de então, a UFSM procurou estabelecer uma ampla discussão com a sociedade local e regional, visando superar resquícios de tal mentalidade assistencialista, e encetou a concretização de ações sob a forma de parcerias público-privadas. O resultado imediato foi a articulação participativa entre comunidade acadêmica e representantes dos demandantes externos, contexto que permitiu a implantação dos Programas de Ação Regional. Entre esses programas destacaram-se(10):
- DESENVOLVIMENTO INTEGRADO DA 4º COLÔNIA: ações de extensão multidisciplinares integradas entre si, e com as atividades de ensino e pesquisa, que foi iniciado em 1995; visava a troca de saberes entre universidade e comunidade na busca permanente da construção do conhecimento, dos futuros egressos e da melhoria da qualidade de vida da população.
- LUNAR DE SEPÉ: ações que visavam à melhoria do Ensino Fundamental, implementadas a partir de 1997; programa voltado basicamente para a capacitação e atualização de professores do ensino fundamental, através de ações elaboradas e executadas por equipes universitárias; visavam a melhoria do domínio do conteúdo básico pelos alunos nas séries iniciais, contribuindo para um equacionamento mais decisivo de questões como a evasão e a repetência escolar.
- SANTA MARIA: Implantado em 1998, constituiu-se de ações de apoio às entidades públicas e privadas voltadas ao trabalho com crianças, jovens e adultos em situação social de risco, garantidores de direitos de cidadania; prestava assessoria e qualificação na área do ensino fundamental e médio, além de parceirização nas iniciativas de preservação do patrimônio artístico e cultural, bem como cooperação técnica para a elaboração e execução de projetos de geração de renda e trabalho.
- CRUZEIRO DO SUL: Iniciado em 1998, caracterizou-se por ações voltadas ao apoio do desenvolvimento da agropecuária e de geração de trabalho e renda da área da campanha gaúcha.
- MISSÕES: Iniciado em 2000, realizou ações de resgate do patrimônio cultural da região, e prestou assessoria aos planos de desenvolvimento municipal, envolvendo questões de meio ambiente, saúde, educação e planejamento urbano.
Ainda no decorrer da década de 1990, com a aprovação da nova LDB, o Fórum Nacional de Pró-Reitores de Extensão elaborou o Programa Universidade Cidadã, em que foram definidos oito eixos temáticos considerados áreas importantes de atuação que as universidades já trabalhavam, atendendo expectativas da sociedade. Disso resultou em 1998 o Plano Nacional de Extensão Universitária.
Baseado nesse novo contexto de entendimento da extensão universitária a UFSM estabeleceu sua Política de Extensão, aprovada pelo Conselho Universitário em 1998. Documento que contemplou Programas, Subprogramas e Áreas de Extensão(11), os quais vêm sofrendo adaptações em função das modificações que estão em curso desde 2003, decorrentes da construção de um novo Plano Nacional de Extensão, justificativa principal para a rediscussão da trajetória extensionista na Instituição e razão para a construção de uma nova política.
Devido a esta atual perspectiva os Programas, Subprogramas e Áreas temática estão sendo transformados em AÇÕES DE EXTENSÃO, caracterizadas como PROGRAMAS, PROJETOS, CURSOS, EVENTOS, PRESTAÇÃO DE SERVIÇOS, PRODUTOS - PUBLICAÇÕES E OUTROS PRODUTOS ACADÊMICOS, a serem classificadas a partir de ÁREAS TEMÁTICAS e LINHAS de Extensão.
(8) Conforme o disposto na obra O Poder Simbólico (5 ed. Rio de Janeiro: Bertrand Brasil, 2002).
(9) Sobre isso ver Barrichelo (Identidade Institucional, legitimidade e territorialidade na cena da nova ordem tecnocultural. Rio de Janeiro: UFRJ/CFCH/ECO, 2000. Tese de Doutorado).
(10) Destaque a outros programas pontuais, geralmente desenvolvidos pelas Unidades Universitárias a partir do ano de 1999, como foram os PROGRAMAS ANTÁRTICA (Centro de Ciências Naturais e Exatas), MERCOSUL (Secretaria de Assuntos Internacionais e Pró-Reitoria de Extensão) e UNIVERSIDADE ABERTA (Pró-Reitoria de Extensão/Centro de Eventos).
(11) Exemplos de áreas temáticas adotadas inicialmente pela UFSM, baseadas na concepção do Fórum Nacional de Pró-Reitores de Extensão: “Educação e Cidadania”, “Promoção da Saúde”, “Meio Ambiente"; “Cultura”; “Meio Rural", “Arquitetura e Urbanismo”, “Transferência de Tecnologia”; “3º Idade”, “Brinquedoteca”, “Esporte e Lazer”.
Gerais:
- Disponibilizar a Sociedade conhecimentos científicos, tecnológicos e culturais, infra-estrutura material e recursos humanos para a elaboração e implementação das políticas públicas voltadas ao benefício da população;
- Atuar na reversão dos problemas que afetam a população, em especial nos espaços do entorno da Universidade, através das ações extensionistas;
- Obter o reconhecimento da Instituição como organismo legítimo de construção, acompanhamento e avaliação de políticas públicas de abrangência social, econômica e cultural;
- Articular ações de interesse comum entre Universidade e Sociedade, de caráter artístico, cultural, educativo, tecnológico e/ou científico, que atendam demandas gerais da população.
Específicos:
- Tornar os conhecimentos e experiências da educação ambiental e do desenvolvimento sustentável como atividades pertinentes à área de extensão;
- Estabelecer fóruns internos e externos de discussão e proposição, visando alternativas de gestão ambiental e desenvolvimento sustentável;
- Considerar as ações voltadas para o desenvolvimento, produção e preservação cultural e artística como relevante para a afirmação da nacionalidade e das manifestações regionais;
- Dotar a UFSM de infra-estrutura e mecanismos para atender o potencial artístico e cultural, com reflexo produtivo junto à comunidade externa;
- Assegurar a relação bidirecional entre a Universidade e a Sociedade, de tal de modo que os problemas urgentes recebam atenção produtiva;
- Valorizar os Programas de Extensão Interinstitucionais, sob a forma de consórcios, redes ou parcerias e as atividades voltadas para o intercâmbio e solidariedade nacional e internacional, como garantia de manutenção do caráter público da UFSM;
- Revisar os processos de organização e racionalização de rotinas administrativas da Pró-Reitoria de Extensão, dotando-a de estrutura compatível concernente às suas finalidades;
- Propor discussão com setores técnicos da UFSM, movimentos sociais e empresariais a respeito da readequação de espaços e prioridades do Centro de Eventos, tornando-o referência regional;
- Incentivar a criação de Núcleos Temáticos de Extensão junto às Unidades e Subunidades;
- Estruturar diferentes núcleos de extensão na UFSM, que atendam prioritariamente as Áreas Temáticas e Linhas de Extensão;
- Contribuir na promoção do desenvolvimento social e econômico do Rio Grande do Sul;
- Estabelecer parcerias com as escolas públicas de educação básica da cidade e região, promovendo ações de extensão que qualifiquem a escola e o ensino público;
- Incentivar a construção e permanência de Programas de extensão voltados à população nas diversas áreas da saúde, da educação, das artes e da tecnologia;
- Realizar anualmente o evento Fórum Institucional de Extensão da UFSM, voltado à troca de experiências, avaliação e interação, com a participação das comunidades interna e externa.
- Artes e Letras;
- Comunicação;
- Cultura;
- Desenvolvimento Regional;
- Direitos Humanos e Justiça;
- Educação;
- Esportes;
- Meio Ambiente;
- Saúde;
- Tecnologia e Produção;
- Trabalho.
- Alfabetização, leitura e escrita;
- Aquisição da linguagem;
- Artes cênicas;
- Artes integradas;
- Artes visuais;
- Auditoria;
- Comunicação estratégica;
- Comunicação organizacional;
- Comunicação persuasiva;
- Controladoria;
- Criação/campanhas publicitárias;
- Cultura esportiva;
- Desenvolvimento de produtos;
- Desenvolvimento humano;
- Desenvolvimento organizacional;
- Desenvolvimento regional;
- Desenvolvimento rural e questão agrária;
- Desenvolvimento tecnológico;
- Desenvolvimento urbano;
- Direitos individuais e coletivos;
- Divulgação científica e tecnológica;
- Educação continuada;
- Educação e diferença;
- Educação especial;
- Educação física escolar;
- Educação musical;
- Educação profissional;
- Educação técnica;
- Empreendedorismo;
- Emprego e renda;
- Endemias e epidemias;
- Envelhecimento populacional;
- Escola básica;
- Esporte e lazer;
- Estilismo;
- Fármacos e medicamentos;
- Formação de professores;
- Geração de emprego e renda;
- Gestão do trabalho;
- Gestão informacional;
- Gestão institucional;
- Gestão pública;
- Grupos sociais vulneráveis;
- Infância e adolescência;
- Inovação tecnológica;
- Jornalismo;
- Jornalismo esportivo;
- Jovens e Adultos;
- História esportiva;
- Línguas estrangeiras;
- Literatura.
- Metodologias e estratégias de ensino/aprendizagem;
- Mídias;
- Mídia-artes;
- Mídia esportiva;
- Música;
- Organizações da sociedade civil e movimentos sociais e populares;
- Patrimônio cultural, histórico e natural;
- Pessoas com necessidades educativas especiais;
- Propaganda política;
- Propriedade intelectual e patente;
- Questões ambientais;
- Recursos hídricos;
- Relações públicas;
- Resíduos sólidos;
- Saúde animal;
- Saúde da família;
- Saúde e proteção no trabalho;
- Saúde humana;
- Segurança alimentar e nutricional;
- Segurança pública e defesa social;
- Tecnologia da informação;
- Turismo;
- Uso de drogas e dependência química;
AÇÃO | DEFINIÇÃO |
| PROGRAMA | Conjunto de ações de caráter articulado, de médio e/ou longo prazo, com clareza de diretrizes e orientadas a um objetivo comum, articulando projetos e outras ações existentes (cursos, eventos, prestação de serviços e produção acadêmica), inclusive de pesquisa e ensino(12). |
AÇÃO | DEFINIÇÃO |
| PROJETO | Conjunto de ações processuais e contínuas de caráter educativo, social, cultural, cientifico ou tecnológico, com objetivo bem definido e prazo determinado. O Projeto pode estar vinculado a um Programa (forma preferencial) ou ser registrado como Projeto sem vínculo(13). |
(12) Nota: Considerando as atividades inter e multidisciplinares desenvolvidas, o registro dessa ação poderá acontecer em mais de uma área temática.
(13) Projetos devem ser referidos como “projeto vinculado a programa” ou “projeto não-vincutado a programa” (projeto isolado) — Coordenação Nacional do Fórum, Brasília, 23 de novembro de 2004.
AÇÃO | CLASSIFICAÇÃO (classificar sempre nas 3 categorias) | DEFINIÇÃO |
| CURSO: Conjunto articulado de ações pedagógicas, de caráter teórico ou prático, presencial ou à distância, planejadas e organizadas de modo sistemático, com carga horária mínima de 8 horas e processo de avaliação. OBS: Prestação de Serviços realizada como curso deve ser registrada como curso. | I: PRESENCIAL E/OU A DISTÂNCIA | PRESENCIAL: Curso cuja carga horária computada é referente à atividade na presença de professor/instrutor; A DISTÂNCIA: Curso cuja carga horária computada compreende atividades realizadas sem presença/supervisão de professor/instrutor (as avaliações podem ser presenciais). |
| II: ATÉ 30 HORAS E/OU IGUAL OU SUPERIOR A 30 HORAS | ATÉ 30 HORAS: Curso cuja carga horária é de até 30 horas; IGUAL OU SUPERIOR A 30 HORAS: Curso cuja carga horária é igual ou superior a 30 horas. | |
| III: INICIAÇÃO; ATUALIZAÇÃO E/OU TREINAMENTO E QUALIFICAÇÃO PROFISSIONAL | INICIAÇÃO: Curso que objetiva principalmente oferecer noções introdutórias em uma área específica do conhecimento; ATUALIZAÇÃO: Curso que objetiva principalmente reciclar e ampliar conhecimentos, habilidades ou técnicas em uma área do conhecimento; e/ou TREINAMENTO E QUALIFICAÇÃO PROFISSIONAL: Curso que objetiva principalmente treinar e capacitar em atividades profissionais específicas. |
AÇÃO | CLASSIFICAÇÃO | DEFINIÇÃO |
| EVENTOS: Ações que implicam na apresentação e exibição pública e livre, ou também com clientela específica, do conhecimento ou produto cultural, científico e tecnológico desenvolvido, conservado ou reconhecido pela Universidade. | CONGRESSO | Evento de grandes proporções, de âmbito nacional ou internacional, em geral com duração de 3 a 7 dias, que reúne participantes de uma comunidade científica ou profissional ampla. Abrange um conjunto de atividades como: mesa redonda, palestras, conferências, cursos, oficinas, workshop ou laboratório — atividades com duração de até oito horas (se igual ou superior a oito horas, deve ser classificado e registrado como curso). * Inclui-se nessa classificação a conferência enquanto evento(conferência estadual de...). |
| SEMINÁRIO | Eventos científicos de âmbito menor do que o congresso, tanto em termos de duração (horas a 1 ou 2 dias), quanto de número de participantes, cobrindo campos de conhecimento mais especializados. * Incluem-se nessa classificação: encontro, simpósio, jornada, colóquio, fórum, reunião. | |
| CICLO DE DEBATES | Encontros sequenciais que visam a discussão de um tema específico. * Inclui: Ciclo de..., Circuito..., Semana de.... | |
| EXPOSIÇÃO | Exibição pública de obras de arte, produtos, serviços, etc. Em geral é utilizada para promoção e venda de produtos e serviços. * Inclui: feira, salão, mostra, lançamento. | |
| ESPETÁCULO | Demonstração pública de eventos cênicos musicais. * Inclui: recital, concerto, show, apresentação teatral, exibição de cinema e televisão, demonstração pública de canto, dança e interpretação musical. | |
| EVENTO ESPORTIVO | * Inclui: campeonato, torneio, olimpíada, apresentação esportiva. | |
| FESTIVAL | Série de ações/eventos ou espetáculos artísticos, culturais ou esportivos, realizados concomitantemente, em geral com edições periódicas. | |
| CAMPANHA | Ações pontuais que visam um objetivo definido. | |
| OUTROS | Outros eventos não classificados nos itens anteriores. |
AÇÃO | GRUPO | CLASSIFICAÇÃO | DEFINIÇÃO |
| PRESTAÇÃO DE SERVIÇOS: Atividades de transferência à comunidade, do conhecimento gerado e instalado na Universidade, contratado por terceiros (comunidade ou empresa). A prestação de serviços se caracteriza por intangibilidade, inseparabilidade e não resulta na posse de um bem. Deve ser registrada a prestação de serviços realizada por hospitais, clinicas, laboratórios, hospitais veterinários, centros de psicologia, museus e núcleos de acervos universitários, dentre outros, seja de caráter permanente o eventual. Quando a prestação de serviço se oferece como curso ou projeto de extensão, deve ser registrada como tal (curso ou projeto). | SERVIÇO EVENTUAL | CONSULTORIA | Análise e emissão de pareceres, envolvendo pessoal do quadro, acerca de situações e/ou temas específicos. |
| ASSESSORIA | Assistência ou auxílio técnico em um assunto específico, envolvendo pessoal do quando, graças a conhecimentos especializados. | ||
| CURADORIA | Organização e manutenção de acervos e mostras de arte e cultura, envolvendo pessoal do quadro. | ||
| CONTRATO | Contratos, envolvendo pessoal do quadro, para prestação de serviços não classificada como consultoria, assessoria ou curadoria. Incluem-se nessa categoria cooperação técnica, pesquisa encomendada, restauração de bens móveis e imóveis e outras prestações de serviço eventuais. | ||
| ASSISTÊNCIA À SAÚDE HUMANA | CONSULTAS AMBULATORIAIS | Atendimento ambulatorial ou domiciliar programado: médico, de enfermagem, odontológico, psicológico, fisioterápico, terapia ocupacional, fonoaudiológico. | |
| CONSULTAS DE EMERGÊNCIA | Assistência à saúde em situação que exige pronto atendimento (urgências e emergências). | ||
| INTERNAÇÕES CLÍNICAS | Assistência a pacientes internados: médica, odontológica, psicológica, fisioterápica, terapia ocupacional. | ||
| EXAMES LABORATORIAIS | Exames de patologia clínica e anatemopatologia. | ||
| OUTROS EXAMES COMPLEMENTARES | Radiologia, ultra-sonografia e outros exames por imagem, provas funcionais, endoscopia. | ||
| CIRURGIAS | Intervenções cirúrgicas (hospitalares e ambulatoriais). | ||
| OUTROS ATENDIMENTOS | Outros atendimentos não incluídos nos itens anteriores. | ||
| ASSISTÊNCIA À SAUDE ANIMAL | CONSULTAS AMBULATORIAIS | Atendimento ambulatorial a animais. | |
| INTERNAÇÕES CLÍNICAS | Assistência veterinária a animais internados. | ||
| CIRURGIAS | Intervenções cirúrgicas em animais (hospitalares e ambulatoriais). | ||
| LAUDOS | LAUDOS TÉCNICOS | Auditoria, exames, perícias e laudos realizados em empresas, laboratórios ou clinicas, envolvendo pessoal do quadro, que oferecem serviço permanente, produzidos nas áreas social, exatas, humanas e de saúde, incluindo: análise de solos, exames agronômicos e botânicos, análise farmacológica, qualidade de produtos, laudos psicológicos, antropológicos, perícia ambiental, entre outros. | |
| ASSISTÊNCIA JURÍDICA E JUDICIAL | ASSISTÊNCIA JURÍDICA E JUDICIAL | Atendimentos a pessoas em orientação ou encaminhamento de questões jurídicas ou judiciais. | |
| ATENDIMENTO AO PÚBLICO EM ESPAÇOS DE CULTURA, CIÊNCIA E TECNOLOGIA | MUSEUS | Atendimento a visitadores em museus e centros de memória das IES. | |
| ESPAÇOS CULTURAIS | Atendimento ao público em espaços culturais nas IES. | ||
| ESPAÇOS DE CIÊNCIA E TECNOLOGIA | Atendimento ao público em espaços de ciência e tecnologia das IES como observatório, estação ecológica, planetário, jardim botânico, setores e laboratórios, etc. | ||
| CINES-CLUBE | Atendimento ao público em cines-clube nas IES. | ||
| OUTROS | Outros atendimentos não incluídos nos itens anteriores, inclusive os de Restauração Artística e das atividades realizadas pelas Artes Cênicas (coreografia, cenografia, direção, interpretação, iluminação, figurinos, maquiagem, sonoplastia, produção, etc.). | ||
| ATIVIDADES DE PROPRIEDADE INTELECTUAL | DEPÓSITO DE PATENTES E MODELOS DE UTILIDADE | Depósitos e registro de patentes; protótipos. | |
| REGISTRO DE MARCAS E SOFTWARE | Registro de marcas e softwares. | ||
| CONTRATO DE TRANSFERÊNCIA DE TECNOLOGIA | Contrato de transferência de direito sobre tecnologia. | ||
| OUTRAS | OUTRAS | Outras prestações de serviços não classificadas nos itens anteriores. |
AÇÃO | CLASSIFICAÇÃO | DEFINIÇÃO |
| PRODUTOS:PUBLICAÇÕES E OUTROS PRODUTOS ACADÊMICOS: Caracterizam-se como a produção de publicações e produtos acadêmicos decorrentes das ações de extensão, para difusão e divulgação cultural, cientifica ou tecnológica | LIVRO | Produção efetivada (não incluir no prelo) — editoração, organização, coordenação, autoria (prefácio, posfácio, apresentação, introdução, capítulo); tradução. |
| CAPÍTULO DE LIVRO | Produção efetivada (não incluir no preto) — autoria, tradução. | |
| ENCICLOPÉDIA, PERIÓDICO | Produção efetivada (não incluir no prelo) — editoração, organização, coordenação, autoria (prefácio, posfácio, apresentação, introdução, capítulo): tradução. | |
| ANAIS | Anais de eventos científicos publicados - editoração, organização, coordenação, autoria. | |
| COMUNICAÇÃO | Inclui: Comunicações e resumos publicados em Anais de eventos científicos. | |
| MANUAL | Inclui: Cartilhas, Livrete ou Libreto, Fascículos, Cadernos, Boletins. | |
| JORNAL | Periódico de divulgação de notícias, entrevistas, comentários e informações. Inclui Boletim - editoração, organização, coordenação, autoria. | |
| REVISTA | Revistas e periódicos editados - editoração, organização, coordenação, autoria. | |
| ARTIGO | Inclui; artigos em periódicos e trabalhos completos em congressos (publicados). | |
| RELATÓRIO TECNICO | Publicações ou relatórios de produção, relatório de tecnologias e de metodologias de extensão. | |
| PRODUTO AUDIOVISUAL - FILME | Filmes produzidos pelas IES. | |
| PRODUTO AUDIOVISUAL - VÍDEO | Vídeos produzidos pelas IES. | |
| PRODUTO AUDIOVISUAL - CDROM | CDROMs produzidos pelas IES. | |
| PRODUTO AUDIOVISUAL - DVD | DVDs criados pelas IES. | |
| PRODUTO AUDIOVISUAL - OUTROS | Outros produtos audiovisuais não classificados nos itens anteriores. Inclui: fitas cassetes, discos, websites, etc. | |
| PROGRAMA DE RADIO | Programas produzidos com caráter de difusão em Rádio. | |
| PROGRAMA DE TV | Programas produzidos com caráter de difusão em TV. | |
| APLICATIVO PARA COMPUTADOR - Softwares | Softwares produzidos pelas IES. computacional, multimídia, outros tipos. | |
| JOGO EDUCATIVO | Jogos educativos criados ou produzidos pelas IES. | |
| PRODUTO ARTÍSTICO | Edição de partituras, composições musicais, gravações, arranjos musicais, gravuras, textos teatrais, apresentações musicais, entre outros. | |
| Música, Artes Visuais, Artes Cênicas: Cinema, áudio e vídeo. | ||
| Apresentação Musical: Solo, Música de Câmara, Conjunto Musical, Regência. | ||
| Exposições Artísticas: Desenho, escultura, pintura, gravura, fotografia, instalação, performance, cerâmica, vídeo, televisão, peças/objetos, design de superfície, outros. | ||
| Manutenção e Preservação de Obras Artísticas: Restauração. | ||
| Premiações Culturais. | ||
| Projeto de Produto e de Programação Visual: Embalagem, gestão de produto, mobiliário, produtos cerâmicos, produtos eletrônicos mecanizados, prototipagem, utensílios, ergonomia, fotografia, gestão de design, história em quadrinhos, identidade visual, interfaces visuais, multimídia, planejamento gráfico, produção gráfica, sinalética, vídeo e animação, outros. | ||
| Protótipos e Registros em órgãos federais. | ||
| Espetáculos Teatrais. | ||
| PRODUTOS TECNOLÓGICOS | Pilota/Projeto/Protótipo/Outros — aparelho, equipamento, fármacos e similares, instrumento, desenho e programação visual; outros. | |
| PRODUTO DA PROGRAMAÇÃO | Embalagem, ergonomia, fotografia, gestão de design, história em quadrinhos, identidade visual, interfaces visuais, VISUAL multimídia, planejamento gráfico, produção gráfica, sinatética, vídeo e animação, outros. | |
| OUTROS | Outras publicações e produtos acadêmicos não classificados nos itens anteriores, incluindo maquetes, mapas ou similares e cartas; materiais didáticos e institucionais. |
No documento “Diagnóstico da Extensão Universitária Brasileira, desenvolvido pela Comissão Permanente de Avaliação do FORPROEX, há uma proposta básica para orientar as universidades(14). O estudo concebe a avaliação da extensão em cinco grandes dimensões a serem investigadas:
- dimensão 1 - política de gestão;
- dimensão 2 - infra-estrutura;
- dimensão 3 - relação universidade-sociedade;
- dimensão 4 - plano acadêmico;
- dimensão 5 - produto acadêmico.
Para cada uma destas dimensões são definidas categorias e indicadores, a serem avaliados sob os aspectos qualitativos e quantitativos. São também indicados os procedimentos metodológicos, as técnicas e as possíveis fontes de informação.
Com base em critérios técnicos, quantitativos e qualitativos, a avaliação deverá acontecer interna e externamente. Nesse sentido, sugere-se que o processo abarque um processo de medição considerando metas e resultados efetivos.
A definição de uma política que contenha os mecanismos da avaliação, além de aferir o trabalho realizado, também servirá para atender o Censo da Educação Superior aplicado anualmente pelo MEC/INEP e a necessidade da UFSM ter um diagnóstico das suas ações de extensão. Afora isso, permitirá a Instituição uma definição do seu real perfil extensionista, o dimensionamento da produção por áreas temáticas e linhas de extensão, bem como proporcionará informações sobre o impacto da atividade universitária no desenvolvimento da comunidade e a contribuição da extensão na formação profissional dos acadêmicos da UFSM.
Sendo assim, é determinante que as AÇÕES DE EXTENSÃO sejam convenientemente avaliadas. Para tanto, serão propósitos da Instituição:
- Estabelecer princípios para avaliação da extensão universitária.
- Definir critérios para o acompanhamento e a análise dos resultados da avaliação da extensão universitária.
- Elaborar uma metodologia de avaliação da extensão universitária, com a identificação dos instrumentos necessários ao processo de avaliação (o que se quer avaliar; o grau e quantidade do planejado e do executado; o alcance e impacto das ações junto ao público beneficiário).
- Criar um sistema de indicadores para avaliação da extensão universitária, a ser posteriormente incluído no SIE/UFSM.
- Tomar permanente a avaliação institucional das ações de extensão universitária, como parâmetro de avaliação da própria Universidade.
- Inserir a Universidade nos diferentes fóruns de discussão e elaboração de políticas públicas, visando o reconhecimento da Instituição como organismo legitimo de acompanhamento da implantação de tais políticas.
(14) O GT de avaliação da Extensão Universitária, criado em 1999 durante a realização do XV Fórum dos Pró-Reitores de Extensão das Universidades Públicas, realizou uma pesquisa cujos dados geraram o documento. Neste trabalho são resgatados os documentos produzidos pelo Fórum sobre AVALIAÇÃO DA EXTENSÃO e estabelecidos indicadores quantitativos e qualitativos para elaborar um Programa Nacional de Avaliação da Extensão. Em dezemb O GT de avaliação da Extensão Universitária, criado em 1999 durante a realização do XV Fórum dos Pró-Reitores de Extensão das Universidades Públicas, realizou uma pesquisa cujos dados geraram o documento. Neste trabalho são resgatados os documentos produzidos pelo Fórum sobre AVALIAÇÃO DA EXTENSÃO e estabelecidos indicadores quantitativos e qualitativos para elaborar um Programa Nacional de Avaliação da Extensão. Em dezembro do ano de 2000 foi concluído o trabalho. Outras informações ver AVALIAÇÃO NACIONAL DA EXTENSÃO UNIVERSITÁRIA, Rossana Maria Souto Maior Serrano et al. Fórum de Pró-Reitores de Extensão das Universidades Públicas Brasileiras. Brasília: MEC/SESU; Curitiba: UFPR, llhéus: UESC, 2001. 98 p. (Coleção Extensão Universitária; v.3)ro do ano de 2000 foi concluído o trabalho. Outras informações ver AVALIAÇÃO NACIONAL DA EXTENSÃO UNIVERSITÁRIA, Rossana Maria Souto Maior Serrano et al. Fórum de Pró-Reitores de Extensão das Universidades Públicas Brasileiras. Brasília: MEC/SESU; Curitiba: UFPR, llhéus: UESC, 2001. 98 p. (Coleção Extensão Universitária; v.3)
As mais recentes perspectivas de concepção curricular atentam para as novas práticas pedagógicas(15). Isso implica currículos mais permeáveis às transformações que estão em curso, em que as articulações entre teoria e prática acontecem pela via interdisciplinar (16).
Nesse contexto, a indissociabilidade entre ensino, pesquisa e extensão exige, igualmente, posturas pedagógicas mais flexíveis de professores e alunos. O conhecimento, então, vai muito além das tradicionais “atividades complementares”.
Esse ir além significa a possibilidade de validar as ações de extensão como parte da formação dos estudantes, tanto na graduação como na pesquisa (17).
A flexibilização trata, portanto, da busca de competência, através da pesquisa e da extensão. O processo de aprendizagem passa a basear-se e a depender de observações próprias, de atitudes flexíveis, questionadoras, que decorrem do diálogo e da interação com a realidade, para compreendê-la e transformá-la. Criam-se, assim, condições para que a formação do estudante não fique restrita aos aspectos meramente técnicos e formais, passando a contemplar elementos sociais e políticos, promovendo a conscientização crítica.
O conhecimento existente, ou a crítica do mesmo, é produto de um contexto social determinado, podendo ser utilizado tanto no sentido da permanência das exclusões sociais como da sua eliminação. A flexibilização, trata-se, em suma, de um novo paradigma no qual é inevitável a indissociabilidade ensino-pesquisa-extensão, enquanto eixo de formação do estudante, de uma perspectiva na qual a graduação vai além da mera transmissão do conhecimento, para se transformar em espaço de construção, em que o estudante torna-se sujeito, crítico e participativo.
A Lei de Diretrizes e Base de 1996 determinou o fim dos antigos currículos mínimos, definidos até aquele momento pelo extinto Conselho Federal de Educação e que normatizavam a construção dos currículos dos cursos de graduação. A partir então, as Diretrizes Curriculares além de traçarem caminhos para eliminação do excesso de pré e de co-reguisitos entre as disciplinas, devem prever a inclusão de atividades denominadas “complementares” nos projetos pedagógicos de tais cursos. Abriu-se, desse modo, possibilidades no Currículo para introdução das Ações de Extensão, ou ao lado de outras atividades, como os de pesquisa.
O currículo com estas características possibilita não somente a incorporação da participação dos estudantes em atividades de pesquisa e extensão, mas faz com que a organização curricular assuma um novo desenho a partir de uma nova concepção.
Vale ressaltar que a flexibilização curricular traz, também, a idéia da liberdade, dando autonomia ao estudante para construir seu caminho, seu currículo, sua identidade. É necessário o entendimento de que tudo o que se faz ou se vivencia em uma instituição de Ensino Superior é currículo. Sendo assim, não é algo que possa ser entendido como definitivo, mas como um projeto que se forja no cotidiano, construído reciprocamente pelos professores e pelos estudantes.
Portanto, é um processo não linear e rotineiro, onde as disciplinas deixam de ser acabadas para serem repassadas e transmitidas. Torna-se um espaço de produção coletiva e de ação crítica. Os conteúdos das disciplinas não são mais a “essência” de um curso, tornando-se referência para novas buscas, novas descobertas, novos questionamentos, oferecendo aos estudantes um sólido e crítico processo de formação.
Quando a Universidade utiliza tais possibilidades, efetiva-se a flexibilização curricular, na perspectiva de um currículo que rompe com a predominância de disciplina, tendo a transdisciplinaridade como eixo de referência.
É essencial, no entanto, que ao serem selecionadas para fazer parte do percurso curricular, as Ações de Extensão, como também as de Pesquisa — instrumentos de diálogo e transformação da realidade — mantenham estreita vinculação com o núcleo epistemológico do Curso, a partir do profissional delineado no projeto político-pedagógico.
É significativo que estas ações, no caso específico das de Extensão, possibilitem ao estudante a vivência de experiências que lhes dêem as condições de refletir sobre as grandes questões da atualidade. A partir disso, os conhecimentos acumulados contribuirão para uma formação compromissada com a realidade brasileira. Dessa forma, poderá acrescentar aos conteúdos trabalhados na academia outras vivências do cotidiano social, político, econômico e cultural do país, a serem completadas pelos procedimentos das experiências de tutoria e da mobilidade acadêmica.
Além disso, deve-se destacar que algumas Universidades já vêm construindo e abrindo espaços para a flexibilização, justificando-se, deste modo, que a Política de Extensão contemple esta meta para a UFSM, a ser alcançada através de:
1. Criação do Fórum de Flexibilização Curricular, formado pelas Pró-Reitorias de Pós-Graduação e Pesquisa, de Graduação e de Extensão, contemplando os seguintes objetivos:
a) discutir a Flexibilização Curricular para adequar conceitos e pensar sobre a indissociabilidade do ensino-pesquisa-extensão como pilar deste processo de formação acadêmica;
b) analisar os caminhos alternativos já experimentados por outras Instituições, no sentido de adotá-los ou adeguá-los a nossa realidade institucional e regional;
c) promover reuniões, com o foco na cultura da Flexibilização Curricular, com as Coordenações dos Cursos de Graduação e de Pós-Graduação e os seus respectivos Colegiados;
d) construir ou adequar, coletivamente, um modelo de Flexibilização Curricular compatibilizando-o com a política pedagógica de cada Curso e com o perfil profissional definido;
e) incentivar a Flexibilização Curricular em cada Curso da UFSM, de modo, a elaborar Ações de Extensão, em especial Programas e Projetos, que contribuam para a formação de um profissional cidadão, e que possibilitem subsidiar a formatação de políticas de pesquisa voltadas à promoção do desenvolvimento local e regional, através de ações integradas do ensino-pesquisa-extensão.
2. Promoção da reformulação da Resolução 022/99 da UFSM (18), adequando-a ao novo modelo de “ações complementares”.
(15) Como previstas no Plano Nacional de Educação (Brasil, PNE. Lei N. 10.172, de 09/01/2001), na sua meta 23, no caso de assegurar uma reserva de no mínimo de 10% do total de créditos da graduação para ações extensionistas em que tenha havido a participação dos estudantes.
(16) FORPROEX (Grupo Técnico). Indissociabilidade Ensino-Pesquisa-Extensão e a Flexibilização Curricular: uma visão da extensão, abr. 2006.
(17) O Fórum de Pró-Reitores de Graduação (FORGRAD) já prevê vários princípios nesse sentido, desde que respeitadas as características de cada Universidade, em especial seu Projeto Político Pedagógico e suas resoluções internas. No caso da UFSM, assim já está previsto no PPP, aprovado em 12/12/2000 pelo Conselho de Ensino, Pesquisa e Extensão e pela resolução N.022/99, de 19/11/1999.
(18) Resolução que “Estabelece normas para registro das Atividades Complementares de Graduação, como parte Flexível dos Currículos dos Cursos de Graduação”, de 19/11/1999. Segundo o Art. 3º são consideradas Atividades Complementares de Graduação: participação em eventos, atuação em núcleos temáticos; atividades de extensão; estágios extracurriculares; atividades de iniciação científica e de pesquisa; publicação de trabalhos; participação em órgãos colegiados, monitoria, outras atividades a critério do Colegiado.
Para sua validação institucional todas as AÇÕES DE EXTENSÃO da Universidade deverão ser registradas no Sistema de Informações de Ensino (SIE), com a devida supervisão das respectivas chefias de Departamento e dos Gabinetes de Projetos das Unidades.
O trâmite do registro deverá ser completo, isto é, com o preenchimento de todas as informações consideradas obrigatórias pelo sistema eletrônico. Somente com a mensagem final de “registro concluído com sucesso” as ações estarão regularizadas.
O registro das Ações de Extensão será normatizado pela Resolução N. ..../2008, a qual conterá todos o ritos necessários ao trâmite no Sistema de Informações de Ensino (SIE).
A elaboração de Projetos Técnicos das Ações de Extensão atender as regras da metodologia científica, e seguir o que normatiza a Resolução Nº 022/99, com as necessárias adaptações, consideradas as peculiaridades de cada ação projetada.
Nestes projetos deverão constar elementos que evidenciem: o objeto extensionista; os objetivos das ações; a abrangência da população-alvo; a significação social e/ou institucional da sua realização; metodologia de trabalho prevendo a inter e/ou multidisciplinaridade; marco teórico; recursos humanos envolvidos na consecução das ações; previsão de parcerias e recursos materiais e financeiros necessários a sua implementação; cronograma de trabalho; resultados esperados; previsão de formas de avaliação da ação na sua totalidade, envolvendo um processo interno e outro da comunidade e/ou instituições partícipes.
Desde sua criação, em 1987, o FORPROEX tem como uma de suas principais reivindicações a criação de políticas específicas de extensão como parte das políticas públicas para a educação superior brasileira. Dentre estas políticas, o financiamento da extensão universitária sempre teve papel de destaque, como ponto básico de tais reivindicações, sistemático para as IES, com interface com a comunidade. A limitação de recursos financeiros, portanto, sempre foi elencada como o principal entrave do desenvolvimento da extensão universitária.
Como consequência do trabalho do FORPROEX, em abril de 2003 a SESu/MEC criou a Comissão de Extensão Universitária com o objetivo de elaborar programas específicos para definir princípios, diretrizes e formas de fomento à extensão na IES, resultando então na criação do Programa de Fomento a Extensão Universitária (PROEXT), que veio se constituir de fato numa Política de Extensão para as Universidades Públicas Brasileiras. Posteriormente, em 2007, foi instituído o PROEXT/ICULTURA.
Além dos Editais PROEXT, foram disponibilizadas novas fontes de recursos através de Editais decorrentes de iniciativas, entre outras, do CNPg. MCT, FINEP, MINC, MDA, MS, PETROBRAS, FUNDABRING, FUNART, ITAUCULTURAL, SANTANDER CULTURAL que também contemplam ações de extensão.
Esta prática de editais públicos tem selecionado projetos na área pública e privada, o que exige da UFSM o encaminhamento de propostas numa perspectiva mais ampliada, isto é, que permitam parcerias com entidades públicas e privadas, como são, entre outras, empresas, sindicatos, associações de classes, fundações, prefeituras, ONGs e OCIPs na elaboração, modelagem e formatação de projetos nas áreas de cultura, esporte, turismo, saúde, meio ambiente, social, ciência, tecnologia, infância e adolescência, etc.
Por outro lado, no âmbito da UFSM os recursos orçamentários para a extensão são aqueles previstos no orçamento da Instituição, estando alocados no Fundo de Incentivo a Extensão (FIEX), os quais alcançam o montante de 5%.
Já os recursos extra-orçametários são captados via parcerias institucionais, mediante programas de fomento governamentais, aportes de organizações não governamentais, bem como contando com o apoio da iniciativa privada, no que diz respeito a incentivos culturais.
Na gestão do orçamento anual previsto para as Ações de Extensão, a Pró-Reitoria de Extensão, com a participação da Câmara de Extensão, definirá prioridades e critérios para aplicação dos recursos a serem desenvolvidas pelas Unidades/Subunidades de ensino da Instituição.
A operacionalização de utilização dos recursos deverá constar em Edital Público a ser anualmente publicizado até o mês de dezembro, no qual serão definidos itens como valores e percentuais de cada rubrica orçamentária. No entanto, as Ações a serem contempladas devem estar conformes aos objetivos estabelecidos na Política Nacional de Extensão e no que trata a presente Política de Extensão da UFSM, considerando as demandas de grande repercussão social.
Assim, o FIEX terá seus recursos distribuídos proporcionalmente e destinados a atender Ações de Extensão aprovadas pelas Comissões de Extensão dos Centros, a partir da definição de normas específicas de cada Unidade, desde que devidamente registradas no SIE/UFSM.
Serão prioritários na contemplação dos recursos as Ações de Extensão denominadas “Programas” e “Projetos”, os quais deverão atender obrigatoriamente custeio de bolsas, material de consumo e serviços de terceiros conforme o teto estabelecido em edital público.
Quanto ao custeio das demais ações, como sejam Cursos, Eventos, Prestação de Serviços e Produtos, cada comissão de extensão das Unidades poderá definir as prioridades, isto é, destinar recursos para bolsas, ou material de consumo e/ou serviços de terceiros conforme o solicitado, contemplando a totalidade ou as especificações.
As bolsas de extensão serão disponibilizadas com recursos do FIEX, e destinadas aos acadêmicos de graduação da Instituição. Outras modalidades de bolsas de extensão poderão contemplar docentes(19), discentes de graduação e pós-graduação e servidores técnico-administrativos da instituição, quando os recursos forem previstos e advierem de editais públicos e convênios de extensão com outras instituições.
Nesta Política de Extensão, visando aumentar a eficiência no uso dos recursos existentes e ampliar as Fontes de Recursos para Ações, Bolsas Acadêmicas e Bolsas Docentes, ficam estabelecidas as seguintes metas:
1. Estabelecer a gestão e o modelo de distribuição dos recursos do através da Câmara de Extensão.
2. Orientar, com a deliberação da Câmara de Extensão, a distribuição de novos recursos para a extensão universitária, destinados pelo Governo Federal e/ou suas autarquias quando decorrentes de articulações encetadas pelo Fórum Nacional de Pró-Reitores de Extensão das Universidades Públicas Brasileiras (FORPROEX) para atender demandas específicas da ÁREAS TEMÁTICAS de extensão.
3. Publicizar, através de Resolução, os critérios para as Ações de Extensão participarem dos Editais do FIEX, bem como de outros editais que exigirem a interveniência da Pró-Reitoria de Extensão.
4. Estruturar com recursos físicos e humanos da Instituição um Escritório de apoio às Ações de Extensão com o objetivo de: prospectar editais e fontes de fomento; elaborar Projetos Técnicos de acordo com os requisitos e normas dos editais e/ou fontes de fomento; através de parceria, providenciar encaminhamentos visando captar recursos junto às diferentes fontes.
(19) Os Docentes que desenvolvem ações de extensão podem concorrer a “Bolsa de Produtividade em Desenvolvimento Tecnológico e Extensão Inovadora”, instituída por decisão do Conselho Deliberativo do CNPq, em suas reuniões extraordinárias de 25/01/2005 e 29/09/2005 e sancionada pelo Presidente do CNPq, conforme atribuição que lhe confere o Estatuto aprovado pelo Decreto 4728, de 09 de junho de 2003. A instituição e normatização desta modalidade de bolsa foi publicada no D.O.U. de 07 de outubro de 2005, Seção: 1, Pág. 17 e DOU. de 14 de fevereiro de 2008, Seção 1, Pág. 6.
A UFSM possui uma gama de iniciativas de caráter extensionista, que além de atenderem especificidades internas de cada setor acadêmico, também estão voltadas à interação com a comunidade externa. Além do Planetário, Museu Educativo Gama D'Eça, Orquestra Sinfônica, entre outras, destacam-se:
- Hospital Universitário (HUSM):
A UFSM possui o maior hospital público do interior do Rio Grande do Sul. Sua atenção concentra-se na região centro-oeste do Estado, abrangendo 46 municípios, mas por ter característica de Hospital Regional, são atendidos pacientes de outras regiões do país.
Desde sua fundação, em 1970, o HUSM, Hospital Universitário de Santa Maria, é referência em saúde para a região centro do Rio Grande do Sul. Sendo um órgão integrante da Universidade Federal de Santa Maria, a Instituição atua como hospital-escola, com sua atenção voltada para o desenvolvimento do ensino, da pesquisa e assistência em saúde.
Os atendimentos prestados à comunidade são realizados nos 309 leitos da Unidade de Internação e nos 27 leitos da Unidade de Tratamento Intensivo, além das 67 salas de ambulatório, 09 salas para atendimento de emergência, nas 06 salas do Centro Cirúrgico e nas 02 salas do Centro Obstétrico. São diagnosticadas e tratadas diversas formas de procedimentos em saúde, sempre procurando aliar a tecnologia a uma equipe de profissionais e estudantes treinados e atualizados.
Sua equipe de trabalho é composta por 147 docentes das áreas de enfermagem, farmácia, fisioterapia, medicina e odonto-estomatologia; 1276 funcionários em nível de apoio médio e superior; 312 funcionários de serviços terceirizados, além de 876 alunos de graduação da UFSM, estagiários, residentes, mestrandos e doutorandos.
Somente com engajamento e com a preocupação constante desta equipe com bem-estar dos clientes, que o HUSM pode desempenhar suas funções com eficiência, legitimando constantemente a sua missão.
Além de ser um centro de referência hospitalar, o HUSM tem a missão de ser um instrumento de ensino para os cursos de graduação e de pós-graduação do Centro de Ciências da Saúde da UFSM, como Medicina, Enfermagem, Fisioterapia, Farmácia e Fonoaudiologia.
Também, o Hospital é uma fonte inesgotável de dados para pesquisa em vários campos da atenção à saúde, pois os mesmos são gerados continuamente no dia-a-dia do atendimento aos pacientes.
São informações para pesquisa médica, de enfermagem, de fisioterapia, de farmácia hospitalar, de caráter administrativo e técnico, como na área de manutenção de equipamentos como as engenharias, a eletrônica e outras áreas. É, também, uma complexa empresa, com dados continuamente gerados no campo da administração e finanças como, por exemplo, em custos hospitalares. Tem tido participação em protocolos de pesquisa multicêntricos, tanto em âmbito estadual como nacional.
De todo o potencial que dispõe, o HUSM como forma inovadora de ação tem se colocado como parceiro no sistema de redes de saúde pública do Rio Grande do Sul, atuando no intuito de descentralizar seus modos de ação, por meio de seus profissionais e alunos junto a outras unidades de saúde da região central do Rio Grande do Sul.
- Escolas do Ensino Médio:
A UFSM atua também no ensino médio e tecnológico, através das escolas situadas em Santa Maria no município de Frederico Westphalen. Até 1996, as escolas mantinham cursos dentro da sua área inicial de atuação, ou seja, as agrícolas, com o curso Técnico em Agropecuária e a industrial, com os cursos de Eletrotécnica, Mecânica, Eletromecânica, além do ensino médio.
A partir de 1997, com o advento da Reforma do Ensino, através da Lei Diretrizes e Bases da Educação, n. 9394/98, iniciou-se a diversificação das atividades com a criação de novos cursos, tais como o de Técnico em Informática e Agroindústria.
Pelo Decreto 2208/97 e a Portaria 646/97 do MEC, as escolas separaram o ensino médio do ensino profissional e iniciaram a criação dos chamados cursos pós-ensino médio.
Além das atividades voltadas à formação técnica de uma clientela que ainda não ingressou no ensino de terceiro grau, as Escolas de nível médio da UFSM desenvolvem inúmeras ações de extensão, sendo muitas delas em parceria com os Cursos de Graduação das diferentes áreas de conhecimento da Instituição. Nessas ações são colocados à disposição da sociedade as experiências e conhecimentos produzidos pelas Escolas Politécnica e industrial de Santa Maria e Agrícola de Frederico Westphalen, e prestados serviços nas áreas de suas competências.
- Centro de Eventos:
O CENTRO DE EVENTOS DA UFSM está institucionalizado como órgão de apoio da Universidade Federal de Santa Maria, através da RESOLUÇÃO 011/05, de 26 de agosto de 2005, que o subordina ao GABINETE DO REITOR, com supervisão administrativa da Pró-Reitoria de Extensão. Tem por finalidade a promoção e realização de eventos que difundam os conhecimentos e as tecnologias geradas nas áreas institucional, tecnológica, cultural, social, industrial e comercial, visando o desenvolvimento regional.
A sua estrutura física é constituída de uma área total de 36 hectares, sediados na Cidade Universitária, em Camobi, no Município de Santa Maria-RS. Nesta área existem 10.083 m² de pavilhões, mangueiras e potreiros - para receber aproximadamente 2.000 animais - pista de julgamento, pista de leilões, área para praça de alimentação, pista para a prática do hipismo e equoterapia, pista para prática de veloterra/motocross, área para prática de esportes campeiros, 23 prédios de Comodatários (Associações de Criadores, Empresas, Bancos, etc.).
O Centro de Eventos dispõe, também, de redes de comunicação telefônica fibra ótica para transmissões via satélite. Além disso, possui uma infra-estrutura mínima de máquinas e implementos agrícolas para atender os eventos e executar os serviços de manutenção da área.
Além da supervisão administrativa, a Pró-Reitoria de Extensão, com amparo na PORTARIA N. 49.307, de 20 de junho de 2006, tem na figura do Pró-Reitor a DELEGAÇÃO DE COMPETÊNCIA para, dentro das normas legais vigentes, assinar os contratos de locação relativos aos eventos e de cedência temporária dos diversos espaços existentes no Centro de Eventos.
Operacionalmente, o Centro de Eventos tem na sua estrutura administrativa uma Direção, Secretaria de Apoio Administrativo e o Departamento de apoio a manutenção e a realização de eventos.
Diretor do Centro de Eventos é cargo de confiança da Administração Central. Para a indicação do mesmo pelo REITOR, a Pró-Reitoria de Extensão deverá apresentar uma lista sêxtupla contendo as características do perfil de cada candidato, no sentido de facilitar a escolha e indicação do REITOR. A indicação do Diretor do Centro de Eventos é oficializada através de PORTARIA, que estabelece o prazo de vigência do mandato.
Por outro lado, as formas de uso do Centro de Eventos, para a realização dos diferentes promoções externas (comunidade em geral) e internas (Unidades e Subunidades da UFSM), bem como, a Permissão de Uso de espaços físicos serão definidos pelo Regimento Interno do Centro de Eventos — a ser elaborado - e por Contratos de Permissão de Uso, consoante ao que prevê a Lei 8.666, a ser firmado com os permissionários que tenham objetivos compatíveis com as finalidades do Centro de Eventos e que atendam os pré-requisitos estabelecidos pela UFSM.
- Núcleos de Extensão:
As ações de extensão da UFSM têm historicamente contemplado uma vasta rede de relações e parcerias com as comunidades de âmbito local e regional, atendendo afirmativamente diferentes demandas encaminhadas às áreas de conhecimento da Universidade.
Assim, seguindo as práticas já consolidadas dos grupos de pesquisa, na atualidade têm sido constituídos junto às Unidades e na administração central da Universidade “núcleos de extensão”, que trabalham diferentes focos temáticos que se propõem atender demandas externas, baseados no princípio de indissociabilidade da extensão com o ensino e a pesquisa.
Após a aprovação da Política de Extensão para o período de 2007-2009, o Conselho de Ensino, Pesquisa e Extensão (CEPE/UFSM) deverá avaliar uma proposta de normatização de extensão, para substituir a vigente, de N. 06, aprovada em 06 de junho 2001.
Tal instrumento legal estabelecerá as normas de regulamentação, registro e de avaliação das AÇÕES DE EXTENSÃO da Universidade.
Para efeito de qualquer encaminhamento de elaboração e registro dessas ações, a normativa permitirá uma orientação adequada desde a conceituação de extensão, objetivos, origem das demandas e enquadramentos como extensão, passos do registro e a necessidade de avaliação intema e externa.
CAPÍTULO I
DA NATUREZA E FINALIDADE
Art.1º - A Câmara de Extensão, constituída na forma de Comissão deliberativa e consultiva, está vinculada à Pró-Reitoria de Extensão - PRE da Universidade Federal de Santa Maria - e tem por finalidade:
I - analisar, decidir e emitir sugestões sobre assuntos que envolvam Ações de extensão;
II - contribuir na elaboração e aplicação da Política de Extensão da Instituição;
III - deliberar sobre a aplicação dos recursos do Fundo de Incentivo à Extensão - FIEX;
IV - definir as Ações prioritárias de extensão, conforme as Áreas Temáticas; e
V - deliberar sobre as Ações a serem contempladas em editais, concursos, participação em eventos e no Seminário de Extensão Universitária da Região Sul - SEURS.
CAPÍTULO II
DA ORGANIZAÇÃO
Art. 2º - A Câmara de Extensão tem a seguinte composição:
I - Presidente: Pró-Reitor de Extensão;
II - Vice-presidente: Pró-Reitor Adjunto de Extensão;
III - Membros:
a) um representante de cada Unidade Universitária, podendo ser um servidor, docente ou um servidor técnico-administrativo, ou seus respectivos suplentes, em indicação a ser feita pelas respectivas Comissões de Extensão dos Centros;
b) um representante docente da Coordenadoria de Ensino Médio ou seu suplente, indicado pelo Coordenador do Ensino Médio:
c) um representante do Hospital Universitário - HUSM, podendo ser um servidor docente ou um servidor técnico-administrativo, ou seus respectivos suplentes, indicados pela Direção Geral; e
d) um representante do Diretório Central de Estudantes - DCE ou seu suplente, indicado pela Coordenação do DCE.
§ 1º - Os representantes docentes de que tratam as alíneas de “a” até “c” exercerão seus mandatos na Câmara de Extensão de acordo com o período correspondente ao seu exercício na Comissão de Extensão de cada Unidade Universitária.
§ 2º - Os representantes técnico-administrativos exercerão seus mandatos pelo tempo determinado pelas direções das Unidades Universitárias.
§ 3º - O representante estudantil exercerá seu mandato pelo tempo definido pela coordenação executiva do DCE, durante a vigência do mandato da mesma.
§ 4º - Todos os membros da Câmara de Extensão têm direito a voto.
CAPÍTULO III
DO FUNCIONAMENTO
Art. 3º - A Câmara de Extensão reunir-se-á ordinariamente a cada dois meses e, extraordinariamente, quando se fizer necessário, para deliberar sobre as Ações de extensão que exijam encaminhamentos imediatos, através de convocação individual, com antecedência mínima de 48 horas ou por solicitação da maioria de seus membros.
§ 1º - Da convocação, feita via protocolo, deverá constar a pauta a ser apreciada na reunião.
§ 2º - As reuniões serão realizadas com um quórum mínimo de 08
§ 3º - A ausência de qualquer membro deverá ser justificada.
§ 4º - Os membros da Câmara de Extensão, quando convocados pelo seu Presidente, darão prioridade de execução às atividades por ela desenvolvidas.
§ 5º - Para o desenvolvimento das atividades administrativas, a Câmara de Extensão contará com o apoio de uma Secretaria, constituída por um Assistente Administrativo lotado na Pró-Reitoria de Extensão, que exercerá a função de secretário, sem direito de voto.
§ 6º - São atribuições do Secretário:
I - auxiliar o Presidente na elaboração da agenda de trabalho;
II - secretariar e elaborar as atas das reuniões;
III - divulgar com antecedência as reuniões e convocações;
IV - prestar assessoria técnico-administrativa;
V - organizar, preservar e manter os arquivos da Câmara de Extensão;
VI - receber e expedir a correspondência da Câmara de Extensão;
VII - desempenhar outras atividades que lhe sejam delegadas ou atribuídas pelo Presidente.
CAPÍTULO IV
DAS ATRIBUIÇÕES DOS MEMBROS DA CÂMARA DE EXTENSÃO
Art. 4º - São atribuições do Presidente:
I - convocar e presidir reuniões ordinárias e extraordinárias;
II - representar a Câmara de Extensão ou designar quem o faça;
III - convocar o Pró-Reitor de Extensão Adjunto para substituí-lo em suas ausências ou impedimentos;
IV - encaminhar as decisões da Câmara de Extensão;
V - adotar as demais medidas necessárias ao bom andamento dos trabalhos da Câmara de Extensão;
VI - buscar a execução das decisões tomadas pela Câmara de Extensão;
VII - tratar sobre demais assuntos administrativos internos da Câmara de Extensão; e
VIII- mobilizar recursos humanos, técnicos e materiais necessários ao desempenho das atividades da Câmara de Extensão.
Art. 5º - São atribuições do Vice-presidente:
I - substituir o Presidente:
II - participar das reuniões;
III - assessorar o Presidente.
Art. 6º - São atribuições dos membros da Câmara de Extensão:
I - examinar os assuntos que devem ser objeto de apreciação por parte da Câmara e emitir parecer a respeito;
II - atuar, como instância consultiva, na definição institucional das Ações de extensão, coordenados pela Pró-Reitoria de Extensão, contempladas na Política de Extensão ou implementadas ao longo de sua vigência;
III - supervisionar a aplicação dos fundos a serem instituídos no âmbito da execução orçamentária, quando for o caso;
IV - analisar e deliberar sobre a Política de Extensão da UFSM;
V - assessorar a Pró-Reitoria de Extensão nas questões relativas a sua Unidade Universitária;
VI - propor o exame de assuntos de interesse da extensão Universitária; e
VII - requerer ao Presidente a convocação de reunião extraordinária, quando se fizer necessário.
CAPÍTULO V
DAS DISPOSIÇÕES GERAIS
Art. 7º - Os casos omissos e dúvidas surgidas na aplicação do presente Regimento Interno serão solucionadas pelo Plenário da Câmara de Extensão e, na eventualidade, pelo Presidente da Câmara de Extensão, por meio de ad referendum, este submetido posteriormente à homologação da Câmara e, na impossibilidade de solução neste nível de autoridade, estes serão encaminhados ao Conselho de Ensino, Pesquisa e Extensão.
- PROPOSTA DE NOVO ORGANOGRAMA –
Este texto não substitui o documento original, publicado no Portal de Documentos. Disponível em: https://portal.ufsm.br/documentos/publico/documento.html?id=13268855
O termo acessibilidade significa incluir a pessoa com deficiência na participação de atividades como o uso de produtos, serviços e informações. Alguns exemplos são os prédios com rampas de acesso para cadeira de rodas e banheiros adaptados para deficientes. Se você está procurando a Comissão de Acessibilidade da UFSM, clique aqui.
Na internet, acessibilidade refere-se principalmente às recomendações do WCAG (World Content Accessibility Guide) do W3C e no caso do Governo Brasileiro ao e-MAG (Modelo de Acessibilidade em Governo Eletrônico). O e-MAG está alinhado as recomendações internacionais, mas estabelece padrões de comportamento acessível para sites governamentais.
Na parte superior do site da UFSM existe uma barra de acessibilidade onde se encontra atalhos de navegação padronizados e a opção para alterar o contraste. Essas ferramentas estão disponíveis em todas as páginas do portal.
Os padrões de atalhos do governo federal são:
Teclando-se Alt + 1 em qualquer página do portal, chega-se diretamente ao começo do conteúdo principal da página.
Teclando-se Alt + 2 em qualquer página do portal, chega-se diretamente ao início do menu principal.
Teclando-se Alt + 3 em qualquer página do portal, chega-se diretamente em sua busca interna.
No caso do Firefox, em vez de Alt + número, tecle simultaneamente Alt + Shift + número.
Sendo Firefox no Mac OS, em vez de Alt + Shift + número, tecle simultaneamente Ctrl + Alt + número.
No Opera, as teclas são Shift + Escape + número. Ao teclar apenas Shift + Escape, o usuário encontrará uma janela com todas as alternativas de ACCESSKEY da página.
Ao final desse texto, você poderá baixar alguns arquivos que explicam melhor o termo acessibilidade e como deve ser implementado nos sites da Internet.
Leis e decretos sobre acessibilidade:
- Decreto nº 5.296 de 02 de dezembro de 2004
- Decreto nº 6.949, de 25 de agosto de 2009 - Promulga a Convenção Internacional sobre os Direitos das Pessoas com Deficiência e seu Protocolo Facultativo
- Decreto nº 7.724, de 16 de Maio de 2012 - Regulamenta a Lei No 12.527, que dispõe sobre o acesso a informações
- Modelo de Acessibilidade de Governo Eletrônico
- Portaria nº 03, de 07 de Maio de 2007 - Institucionaliza o Modelo de Acessibilidade em Governo Eletrônico – e-MAG