Ir para o conteúdo Tecnologia em Sistemas para Internet Ir para o menu Tecnologia em Sistemas para Internet Ir para a busca no site Tecnologia em Sistemas para Internet Ir para o rodapé Tecnologia em Sistemas para Internet
  • International
  • Acessibilidade
  • Sítios da UFSM
  • Área restrita

Aviso de Conectividade Saber Mais

Início do conteúdo

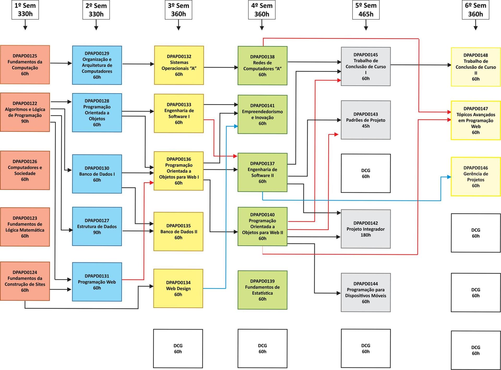
grade_curricular_2