Ir para o conteúdo CT Ir para o menu CT Ir para a busca no site CT Ir para o rodapé CT
  • International
  • Acessibilidade
  • Sítios da UFSM
  • Área restrita

Aviso de Conectividade Saber Mais

Início do conteúdo

BOLSAS

As bolsas de estudo são auxílios destinados aos alunos e são reguladas pela Resolução 001/2013, a qual dispõe sobre concessão, critérios de acesso, permanência e suspensão de Bolsas Estudantis de Ensino, de Pesquisa e de Extensão da Universidade Federal de Santa Maria. O Centro de Tecnologia possui quatro modalidades de bolsas:  Bolsa 88CT e 88CTPG, 2ACT e 1CT – Monitoria.

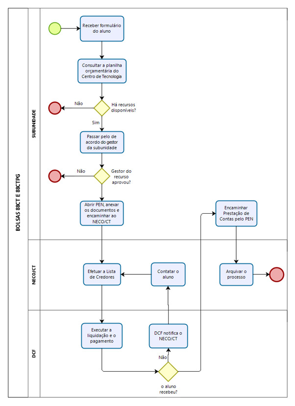
As bolsas 88CT e 88CTPG destinam-se à participação de alunos de graduação e pós-graduação em eventos científicos. Conforme a Resolução 001/2013, os limites para o pagamento do auxílio são: meio salário mínimo para evento de abrangência regional; um salário mínimo e meio para eventos de abrangência nacional; três salários mínimos para eventos de abrangência internacional. O salário mínimo usado como referência será sempre o vigente do ano anterior.

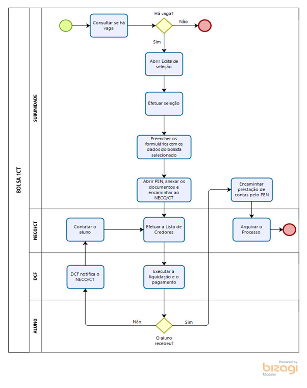
A bolsa 1CT – Monitoria destina-se a monitoria acadêmica, a qual consiste em atividades de ensino desenvolvidas pelo aluno-monitor no auxílio a algumas disciplinas de graduação.

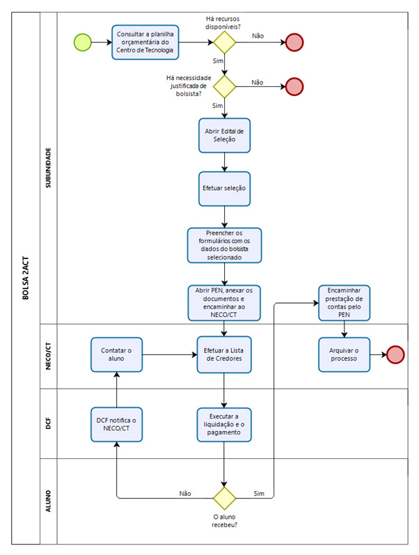
A bolsa 2ACT destina-se a alunos que desenvolvam algum trabalho administrativo junto às subunidades do Centro de Tecnologia.

Os formulários contendo as solicitações para o pagamento deste auxílio deverão ser encaminhadas ao Núcleo de Gestão Orçamentária/CT, até o dia 10 de cada mês para a Bolsa 1CT – Monitoria. Para as demais bolsas, o encaminhamento deverá ser realizado até o dia 15 de cada mês.  Os pagamentos são realizados na primeira semana útil do mês subsequente ao encaminhamento da solicitação.

Quadro resumo

BOLSA

FINALIDADE/TIPO

TETO (R$)

Resolução 001/2013*

VALOR PADRÃO

ORIGEM DO RECURSO

ENVIAR PEN AO NOR ATÉ DIA:

88CT

Participação de alunos de graduação em eventos

· Evento regional: 50% do salário mínimo

· Evento nacional: 1,5 salários mínimos

· Evento internacional: 3 salários mínimos

 

Variável. Observar o limite estabelecido na resolução 001/2013.

IDR (recurso da subunidade)

15

88CTPG

Participação de alunos de pós-graduação em eventos

IDR (recurso da subunidade)

15

2ACT

Para alunos que desenvolvam algum trabalho administrativo junto às subunidades do CT

65% do salário mínimo

12h à 16h:

R$ 400,00

IDR (recurso da subunidade)

15

1CT

Monitoria acadêmica: atividades de ensino desenvolvidas pelo aluno-monitor no auxílio a algumas disciplinas de graduação

 

8 à 12h:

R$ 400,00
(não é possível realizar pagamento retroativo nesta modalidade de bolsa)

PRAE

(42 vagas distribuídas entre os departamentos)

10

*Valor de referência: salário mínimo do ano anterior.

 

Documentos

Fluxogramas

Bolsa 1CT

Bolsa 2ACT

Bolsa 88CT