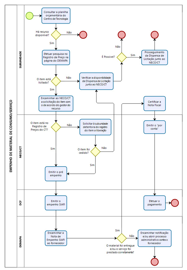
O empenho é a primeira etapa da execução orçamentária da despesa pública. Ao longo deste manual, traremos diversos procedimentos que só poderão ser realizados mediante a emissão do empenho. Dessa maneira, antes de entrarmos diretamente no que tange a aquisição de material de consumo e/ou serviço, faremos uma breve explicação sobre o que são despesas públicas e empenho.
Despesa pública é a aplicação de recursos arrecadados mediante o pagamento de impostos e outras fontes para custear os serviços públicos. Executar a despesa pública é alocar as despesas, previstas no orçamento público, seguindo os três estágios da execução orçamentárias presentes na lei nº 4.320/64: empenho, liquidação e pagamento.
O empenho é o primeiro estágio da despesa, conforme o art. 58 da lei nº 4.320/64: “O empenho da despesa é o ato emanado de autoridade competente que cria a obrigação de pagamento pendente ou não de implemento de condição”, sendo vedada a realização de despesa sem prévio empenho. Mediante a alocação do recurso necessário para o atendimento daquela demanda específica, ele funciona como garantia ao credor do ente público de que existe o crédito necessário para a liquidação do compromisso assumido. Dessa forma, o empenho é uma espécie de contrato entre governo e fornecedor, no qual o recurso é reservado para o atendimento de uma despesa específica.
A liquidação consiste na verificação do direito adquirido pelo credor, tendo por base títulos e documentos comprobatórios do respectivo crédito, ou seja, é a conferência se o bem e/ou serviço foi entregue da maneira correta.
Por fim, se as duas fases anteriores foram executadas, o pagamento será efetuado ao fornecedor.
Quando a UFSM necessita de material de consumo e/ou prestação de serviço para o atendimento das demandas administrativas, de ensino, pesquisa e extensão, recorre aos itens do registro de preços, que previamente foram licitados. Todos os itens licitados pela UFSM estão disponíveis para consulta na página do Departamento de Material e Patrimônio.
Por fim, cabe ressaltar que após o recebimento do empenho SIAFI, o fornecedor terá o prazo de 30 dias para a execução do serviço ou entrega do material. Após este período, o DEMAPA notificará o fornecedor e, caso não haja negociação, um processo administrativo poderá ser aberto.
Documentos:
Fluxograma Empenho de Material de Consumo/Serviço:
