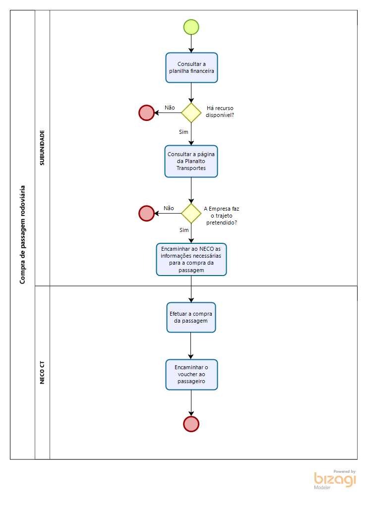
Viagens rodoviárias realizadas dentro do estado do Rio Grande do Sul, onde a empresa Planalto Transportes detém a linha, poderão ser custeadas pela UFSM.
As informações necessárias para o encaminhamento da solicitação são: Nome completo do passageiro, RG ou CPF, data, horário, local de partida e poltrona. A solicitação deverá ser feita com, no mínimo, dez dias de antecedência.
Caso a Planalto não faça o trajeto desejado, poderá ser aberto um processo solicitando o reembolso da passagem. Todavia, antes da viagem ocorrer, o NECO CT deverá ser consultado sobre esta possibilidade.
Fluxograma Passagens Rodoviárias: