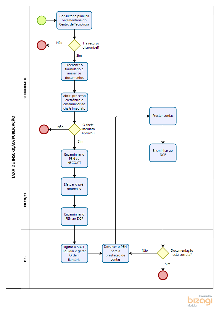
O auxílio para taxa de inscrição/publicação busca estimular a participação dos servidores em eventos acadêmicos/científicos com o custeio do valor da inscrição. A UFSM trabalha com três tipos de pagamento de taxa de inscrição: com recursos da PROGEP; com recursos da PRPGP; com recurso das subunidades. Esta última, com recursos do IDR do Centro, será a que trabalharemos neste fluxograma.
Para receber este auxílio o servidor deverá preencher o formulário de requerimento de pagamento de taxa de inscrição/publicação e anexar os demais documentos exigidos (folder do evento, aceite de artigo, tabela com os valores, etc.). Logo após, deverá abrir o processo eletrônico via PEN-SIE e encaminhar à chefia imediata que, após emitir o parecer, encaminhará ao NECO para a efetuação do pré-empenho.
O processo deverá ser aberto antes do início do evento. Geralmente, ele funciona como uma espécie de reembolso, pois o servidor efetua o pagamento da inscrição e aguarda o pagamento da taxa de inscrição pela UFSM. Caso o servidor necessite do recurso antes de realizar a inscrição, o processo deverá ser encaminhado com bastante antecedência.
Para a prestação de contas, no caso da taxa de inscrição, o servidor deverá anexar o certificado de participação e o recibo/nota fiscal. Um detalhe importante: o recibo deverá constar data posterior à data do empenho SIAFI. Nos casos de taxa de publicação, apenas o recibo será suficiente para a comprovação. Cabe ainda ressaltar que, comprovantes bancários, não são válidos para a prestação de contas.
Documentos:
Requerimento de Pagamento de Taxa de Inscrição
Requerimento de Restituição de Taxa de Inscrição
Requerimento de Taxa de Publicação
