O Sistema de Concessão de Diárias e Passagens – SCDP é o sistema informatizado, acessado via Web, de uso obrigatório para o planejamento e execução dos deslocamentos a serviço e concessão de diárias de viagem, em território nacional ou estrangeiro, aos servidores dos órgãos e entidades integrantes da Administração Direta, Autárquica e Fundacional do Governo Federal. O SCDP controla desde o deslocamento em viagens até a prestação de contas, sem necessidade de processo físico e uso de papel.
A Portaria Nº 97.572/20 dispõe os procedimentos para afastamento da sede e do país e concessão de diárias e passagens em viagens nacionais e internacionais, a serviço, no âmbito da Universidade Federal de Santa Maria.
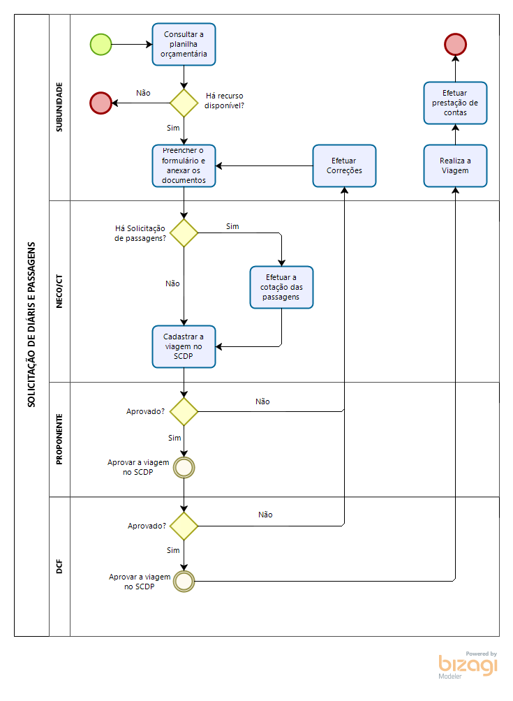
ORIENTAÇÕES GERAIS PARA SOLICITAÇÃO DE VIAGEM NO SCDP
- De acordo com o artigo 2º da Portaria UFSM Nº 97.572/20, “todas as viagens, no interesse da Administração, no âmbito da Universidade Federal de Santa Maria, deverão ser registradas no Sistema de Concessão de Diárias e Passagens (SCDP), mesmo nos casos de afastamento sem ônus ou com ônus limitado”;
- Tanto as solicitações de afastamento dentro do território nacional quanto as solicitações de afastamento para fora do país deverão ser incluídas no Portal de Recursos Humanos com, no mínimo, 30 dias de antecedência ao afastamento;
- O pedido de concessão de diárias e passagens deverá ser feito pela entrega do Formulário de Solicitação de Viagens e Passagens, por meio físico ou e-mail(financeiro.ct@ufsm.br), junto com os documentos comprobatórios do objeto da missão, da localidade, das datas e horários (convite, convocação, carta de aceite, programação do evento, inscrição no evento, folder, panfleto);
- É proibido o encaminhamento de viagens no SCDP estando o proposto com prestação de contas pendentes;
- As solicitações de deslocamento que se iniciarem na sexta-feira, bem como as que incluírem sábados, domingos e feriados deverão ser expressamente justificadas, realizando-se com estrita finalidade pública.
- Prazos de Afastamento e Concessão de Diárias e Passagens:
|
Evento |
Prazos |
|
Solicitação de afastamento no Portal do Servidor (território nacional e para fora do país) |
30 dias antes do início da viagem |
|
Encaminhamento do formulário com emissão de bilhetes aéreos |
20 dias antes do início da viagem |
|
Encaminhamento do formulário sem a emissão de bilhetes aéreos |
5 dias úteis do início da viagem |
ORIENTAÇÕES GERAIS PARA PRESTAÇÃO DE CONTAS
O preposto deverá apresentar, no prazo máximo de cinco dias corridos contados da conclusão da missão, os seguintes documentos:
- Relatório de viagem, constando, além da agenda realizada, relato detalhado de atividades desenvolvidas, bem como proposição de ações, programas ou plano de trabalho como consequência da missão realizada.
- Bilhetes ou canhotos dos cartões de embarque, em original ou segunda via, ou recibo do passageiro obtido quando da realização do check-in via internet, ou a declaração fornecida pela companhia aérea, bem como por meio do registro eletrônico da situação da passagem do SCDP
- Documentos relacionados com o objetivo das viagens realizadas a serviço, a exemplo de atas de reunião, certificados de participação ou presença, entre outros.
Documentos:
Diárias e Passagem – Formulário
